|
Gridarta Editor
|
Inheritance diagram for net.sf.gridarta.model.baseobject.BaseObject< G extends GameObject< G, A, R, A extends MapArchObject< A, R extends Archetype< G, A, R, T extends BaseObject< G, A, R, T >:
Collaboration diagram for net.sf.gridarta.model.baseobject.BaseObject< G extends GameObject< G, A, R, A extends MapArchObject< A, R extends Archetype< G, A, R, T extends BaseObject< G, A, R, T >:Public Member Functions | |
| void | addMsgTextLine (@NotNull String text) |
| Adds a line of message text. More... | |
| void | addObjectText (@NotNull String line) |
| Appends. More... | |
| void | addTailPart (@NotNull T tail) |
| Appends a tail to this GameObject. More... | |
| T | clone () |
| Creates a clone of this base object. More... | |
| int | countInvObjects () |
| Counts the number of all inventory items (recursively). More... | |
| void | facesReloaded () |
| Will be called whenever the archetype faces have been reloaded. More... | |
| String | getAnimName () |
| DaiEditor only: Returns the name of the animation. More... | |
| R | getArchetype () |
| Returns the Archetype this GameObject is based on. More... | |
| double | getAttributeDouble (@NotNull String attributeName, boolean queryArchetype) |
| Returns the requested attribute value of this GameObject as. More... | |
| int | getAttributeInt (@NotNull String attributeName, boolean queryArchetype) |
| Returns the requested attribute value of this GameObject as. More... | |
| long | getAttributeLong (@NotNull String attributeName, boolean queryArchetype) |
| Returns the requested attribute value of this GameObject as. More... | |
| String | getAttributeString (@NotNull String attributeName, boolean queryArchetype) |
| Returns the requested attribute value of this GameObject as String. More... | |
| String | getBestName () |
| Returns the name which is best appropriate to describe this GameObject. More... | |
| int | getDirection () |
| Returns the direction of this Archetype or GameObject. More... | |
| int | getEditType () |
| Returns the edit type. More... | |
| String | getFaceName () |
| Returns the name of the face of this Archetype or GameObject. More... | |
| String | getFaceObjName () |
| Returns the face name, can be from animation or face. More... | |
| FaceSource | getFaceObjSource () |
| Returns the FaceSource of this base object. More... | |
| T | getHead () |
| Return the head part of a multi-part object. More... | |
| String | getLoreText () |
| Returns the map lore. More... | |
| Point | getMapLocation () |
| Returns the coordinate of this GameObject on its map. More... | |
| int | getMapX () |
| Returns the X coordinate of this GameObject on its map. More... | |
| int | getMapY () |
| Returns the Y coordinate of this GameObject on its map. More... | |
| int | getMaxX () |
| Determines the maximum x-coordinate of any part relative to the head part. More... | |
| int | getMaxY () |
| Determines the maximum y-coordinate of any part relative to the head part. More... | |
| int | getMinX () |
| Determines the minimum x-coordinate of any part relative to the head part. More... | |
| int | getMinY () |
| Determines the minimum y-coordinate of any part relative to the head part. More... | |
| String | getMsgText () |
| Returns the message bound to this object. More... | |
| T | getMultiNext () |
| Returns the next of this multi-part object. More... | |
| int | getMultiRefCount () |
| Returns the number of parts for multi-part heads. More... | |
| ImageIcon | getNormalImage () |
| Returns the normal face for this GameObject. More... | |
| String | getObjectText () |
| Returns the object text of this GameObject as String. More... | |
| String | getObjName () |
| Returns the name of the object as shown to the player. More... | |
| int | getSizeX () |
| Determines the horizontal extent in squares. More... | |
| int | getSizeY () |
| Determines the vertical extent in squares. More... | |
| int | getTypeNo () |
| Returns the type number of this Archetype. More... | |
| boolean | hasAttribute (@NotNull String attributeName, boolean queryArchetype) |
| Returns whether an attribute name exists. More... | |
| boolean | isDefaultGameObject () |
| Returns whether this game object is unmodified from its underlying archetype. More... | |
| boolean | isEqual (@NotNull BaseObject<?, ?, ?, ?> gameObject) |
| Compares this object to another game object. More... | |
| boolean | isHead () |
| Returns whether this object is a single-part object or the head of the multi-part object. More... | |
| boolean | isMulti () |
| Returns whether this Archetype is a multi-part object. More... | |
| boolean | isTail () |
| Determines if this part is a tail part. More... | |
| G | newInstance (@NotNull GameObjectFactory< G, A, R > gameObjectFactory) |
| Creates a new GameObject instance: an Archetype is instantiated, a GameObject is cloned. More... | |
| void | notifyBeginChange () |
| Notifies the map model that this container is about to change. More... | |
| void | notifyEndChange () |
| Notifies the map model that this container has changed. More... | |
| void | notifyTransientChange () |
| Notifies the map model that this container has changed but need not be restored by undo/redo. More... | |
| void | removeTailParts () |
| Removes all tail parts of this game object. More... | |
| void | setAttributeString (@NotNull String attributeName, @NotNull String value) |
| Sets the String of an archetype attribute in the objectText. More... | |
| void | setEditType (int editType) |
| Sets the edit type. More... | |
| void | setLoreText (@NotNull CharSequence loreText) |
| Sets the map lore. More... | |
| void | setMapX (int mapX) |
| Sets the X coordinate of this GameObject on its map. More... | |
| void | setMapY (int mapY) |
| Sets the Y coordinate of this GameObject on its map. More... | |
| void | setMsgText (@Nullable String msgText) |
| Sets the message text. More... | |
| void | setMulti (@NotNull MultiArchData< G, A, R, T > multi) |
| void | setObjectFace () |
| We set here the real face of the objects, depending on the set face and the set animation. More... | |
| void | setObjectText (@NotNull String objectText) |
| Sets. More... | |
| String | toString (@NotNull String format) |
| Returns a string representation of this game object. More... | |
| boolean | usesDirection () |
| Return whether this base object uses the "direction" attribute. More... | |
| void | visit (@NotNull BaseObjectVisitor< G, A, R > baseObjectVisitor) |
| Calls the appropriate. More... | |
Public Member Functions inherited from net.sf.gridarta.model.baseobject.Attributes | |
| double | getAttributeDouble (@NotNull String attributeName) |
| Returns an attribute value of this Archetype as double. More... | |
| int | getAttributeInt (@NotNull String attributeName) |
| Returns an attribute value of this Archetype as int. More... | |
| long | getAttributeLong (@NotNull String attributeName) |
| Returns an attribute value of this Archetype as long. More... | |
| String | getAttributeString (@NotNull String attributeName) |
| Returns the requested attribute value of this GameObject as String. More... | |
| boolean | hasAttribute (@NotNull String attributeName) |
| Returns whether an attribute name exists. More... | |
| void | removeAttribute (@NotNull String attributeName) |
| Removes the String of an archetype attribute from the objectText. More... | |
| void | setAttributeInt (@NotNull String attributeName, int value) |
| Sets an int value attribute. More... | |
Public Attributes | |
| String | ANIM_SPEED = "anim_speed" |
| The name of the "anim_speed" attribute. More... | |
| String | ANIMATION = "animation" |
| The attribute name of the object's animation. More... | |
| String | BLOCKSVIEW = "blocksview" |
| The name of the "blocksview" attribute. More... | |
| String | DIRECTION = "direction" |
| The attribute name of the object's direction. More... | |
| int | EDIT_TYPE_NONE = 0x10000 |
| String | FACE = "face" |
| The attribute name of the object's face. More... | |
| String | HP = "hp" |
| The attribute name of the "hp" attribute. More... | |
| String | IS_ANIMATED = "is_animated" |
| The attribute name of the "is_animated" flag. More... | |
| String | IS_TURNABLE = "is_turnable" |
| The name of the "is_turnable" attribute. More... | |
| String | LAST_HEAL = "last_heal" |
| The name of the "last_heal" attribute. More... | |
| String | LEVEL = "level" |
| The name of the "level" attribute. More... | |
| String | NAME = "name" |
| The attribute name of the object's name. More... | |
| String | NO_PASS = "no_pass" |
| The name of the "no_pass" attribute. More... | |
| String | NO_PICK = "no_pick" |
| The name of the "no_pick" attribute. More... | |
| String | SLAYING = "slaying" |
| The name of the "slaying" attribute. More... | |
| String | SP = "sp" |
| The attribute name of the "sp" attribute. More... | |
| String | TITLE = "title" |
| The attribute name of the object's title. More... | |
| String | TYPE = "type" |
| The attribute name of the object's type. More... | |
Definition at line 34 of file BaseObject.java.
| void net.sf.gridarta.model.baseobject.BaseObject< G extends GameObject< G, A, R, A extends MapArchObject< A, R extends Archetype< G, A, R, T extends BaseObject< G, A, R, T >.addMsgTextLine | ( | @NotNull String | text | ) |
Adds a line of message text.
This is used when creating the GameObject from the ArchetypeParser.
| text | the text to append to message text |
| void net.sf.gridarta.model.baseobject.BaseObject< G extends GameObject< G, A, R, A extends MapArchObject< A, R extends Archetype< G, A, R, T extends BaseObject< G, A, R, T >.addObjectText | ( | @NotNull String | line | ) |
Appends.
to the object text of this GameObject.
| line | a line of text to append, may contain ' ' for appending multiple lines |
| void net.sf.gridarta.model.baseobject.BaseObject< G extends GameObject< G, A, R, A extends MapArchObject< A, R extends Archetype< G, A, R, T extends BaseObject< G, A, R, T >.addTailPart | ( | @NotNull T | tail | ) |
Appends a tail to this GameObject.
| tail | the tail to append |
Referenced by net.sf.gridarta.model.mapmodel.DefaultMapModelTest.testGetAllGameObjects1().
Here is the caller graph for this function:| T net.sf.gridarta.model.baseobject.BaseObject< G extends GameObject< G, A, R, A extends MapArchObject< A, R extends Archetype< G, A, R, T extends BaseObject< G, A, R, T >.clone | ( | ) |
Creates a clone of this base object.
| int net.sf.gridarta.model.baseobject.BaseObject< G extends GameObject< G, A, R, A extends MapArchObject< A, R extends Archetype< G, A, R, T extends BaseObject< G, A, R, T >.countInvObjects | ( | ) |
Counts the number of all inventory items (recursively).
The returned value does not include this GameObject.
Referenced by net.sf.gridarta.model.baseobject.AbstractBaseObject< G, A, R, G >.countInvObjects().
Here is the caller graph for this function:| void net.sf.gridarta.model.baseobject.BaseObject< G extends GameObject< G, A, R, A extends MapArchObject< A, R extends Archetype< G, A, R, T extends BaseObject< G, A, R, T >.facesReloaded | ( | ) |
Will be called whenever the archetype faces have been reloaded.
| String net.sf.gridarta.model.baseobject.BaseObject< G extends GameObject< G, A, R, A extends MapArchObject< A, R extends Archetype< G, A, R, T extends BaseObject< G, A, R, T >.getAnimName | ( | ) |
DaiEditor only: Returns the name of the animation.
| R net.sf.gridarta.model.baseobject.BaseObject< G extends GameObject< G, A, R, A extends MapArchObject< A, R extends Archetype< G, A, R, T extends BaseObject< G, A, R, T >.getArchetype | ( | ) |
Returns the Archetype this GameObject is based on.
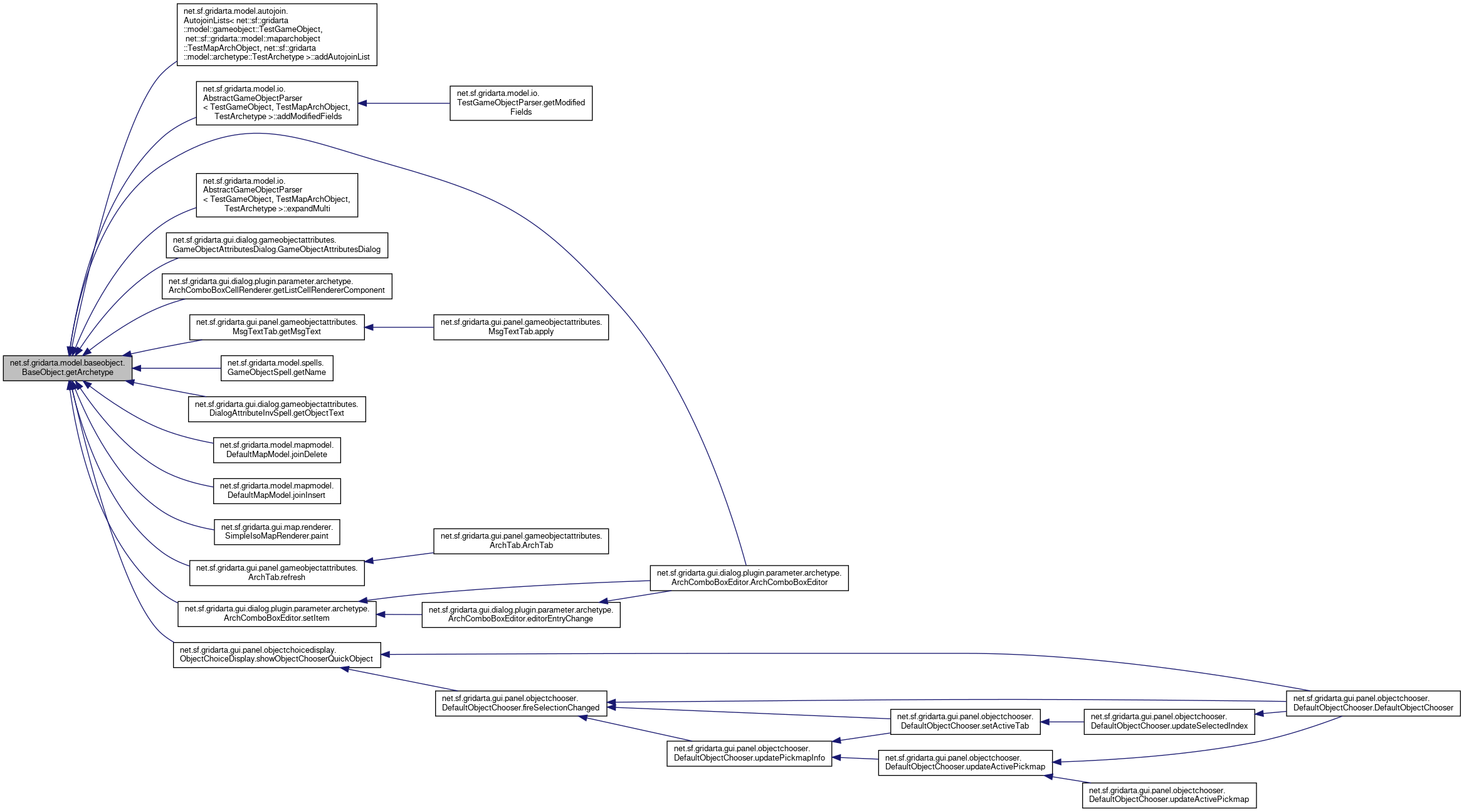
Referenced by net.sf.gridarta.model.autojoin.AutojoinLists< net.sf.gridarta.model.gameobject.TestGameObject, net.sf.gridarta.model.maparchobject.TestMapArchObject, net.sf.gridarta.model.archetype.TestArchetype >.addAutojoinList(), net.sf.gridarta.model.io.AbstractGameObjectParser< TestGameObject, TestMapArchObject, TestArchetype >.addModifiedFields(), net.sf.gridarta.gui.dialog.plugin.parameter.archetype.ArchComboBoxEditor< G extends GameObject< G, A, R, A extends MapArchObject< A, R extends Archetype< G, A, R >.ArchComboBoxEditor(), net.sf.gridarta.model.io.AbstractGameObjectParser< TestGameObject, TestMapArchObject, TestArchetype >.expandMulti(), net.sf.gridarta.gui.dialog.gameobjectattributes.GameObjectAttributesDialog< G extends GameObject< G, A, R, A extends MapArchObject< A, R extends Archetype< G, A, R >.GameObjectAttributesDialog(), net.sf.gridarta.gui.dialog.plugin.parameter.archetype.ArchComboBoxCellRenderer.getListCellRendererComponent(), net.sf.gridarta.gui.panel.gameobjectattributes.MsgTextTab< G extends GameObject< G, A, R, A extends MapArchObject< A, R extends Archetype< G, A, R >.getMsgText(), net.sf.gridarta.model.spells.GameObjectSpell< G extends GameObject< G, A, R, A extends MapArchObject< A, R extends Archetype< G, A, R >.getName(), net.sf.gridarta.gui.dialog.gameobjectattributes.DialogAttributeInvSpell< G extends GameObject< G, A, R, A extends MapArchObject< A, R extends Archetype< G, A, R >.getObjectText(), net.sf.gridarta.model.mapmodel.DefaultMapModel< G extends GameObject< G, A, R, A extends MapArchObject< A, R extends Archetype< G, A, R >.joinDelete(), net.sf.gridarta.model.mapmodel.DefaultMapModel< G extends GameObject< G, A, R, A extends MapArchObject< A, R extends Archetype< G, A, R >.joinInsert(), net.sf.gridarta.gui.map.renderer.SimpleIsoMapRenderer< G extends GameObject< G, A, R, A extends MapArchObject< A, R extends Archetype< G, A, R >.paint(), net.sf.gridarta.gui.panel.gameobjectattributes.ArchTab< G extends GameObject< G, A, R, A extends MapArchObject< A, R extends Archetype< G, A, R >.refresh(), net.sf.gridarta.gui.dialog.plugin.parameter.archetype.ArchComboBoxEditor< G extends GameObject< G, A, R, A extends MapArchObject< A, R extends Archetype< G, A, R >.setItem(), and net.sf.gridarta.gui.panel.objectchoicedisplay.ObjectChoiceDisplay.showObjectChooserQuickObject().
Here is the caller graph for this function:| double net.sf.gridarta.model.baseobject.BaseObject< G extends GameObject< G, A, R, A extends MapArchObject< A, R extends Archetype< G, A, R, T extends BaseObject< G, A, R, T >.getAttributeDouble | ( | @NotNull String | attributeName, |
| boolean | queryArchetype | ||
| ) |
Returns the requested attribute value of this GameObject as.
.
| attributeName | the name of the attribute to search |
| queryArchetype | whether to query the archetype of this game object |
| int net.sf.gridarta.model.baseobject.BaseObject< G extends GameObject< G, A, R, A extends MapArchObject< A, R extends Archetype< G, A, R, T extends BaseObject< G, A, R, T >.getAttributeInt | ( | @NotNull String | attributeName, |
| boolean | queryArchetype | ||
| ) |
Returns the requested attribute value of this GameObject as.
.
| attributeName | the name of the attribute to search |
| queryArchetype | whether to query the archetype of this game object |
Referenced by net.sf.gridarta.model.validation.checks.BlockedSpawnPointChecker< G extends GameObject< G, A, R, A extends MapArchObject< A, R extends Archetype< G, A, R >.checkSpawnPoint(), net.sf.gridarta.model.validation.checks.SysObjectNotOnLayerZeroChecker< G extends GameObject< G, A, R, A extends MapArchObject< A, R extends Archetype< G, A, R >.validateGameObject(), and net.sf.gridarta.model.validation.checks.ConnectedPickableChecker< G extends GameObject< G, A, R, A extends MapArchObject< A, R extends Archetype< G, A, R >.validateGameObject().
Here is the caller graph for this function:| long net.sf.gridarta.model.baseobject.BaseObject< G extends GameObject< G, A, R, A extends MapArchObject< A, R extends Archetype< G, A, R, T extends BaseObject< G, A, R, T >.getAttributeLong | ( | @NotNull String | attributeName, |
| boolean | queryArchetype | ||
| ) |
Returns the requested attribute value of this GameObject as.
.
| attributeName | the name of the attribute to search |
| queryArchetype | whether to query the archetype of this game object |
| String net.sf.gridarta.model.baseobject.BaseObject< G extends GameObject< G, A, R, A extends MapArchObject< A, R extends Archetype< G, A, R, T extends BaseObject< G, A, R, T >.getAttributeString | ( | @NotNull String | attributeName, |
| boolean | queryArchetype | ||
| ) |
Returns the requested attribute value of this GameObject as String.
The attribute value is first searched in this GameObject. If
, additional search is done: if the attribute value is not found and this GameObject is not an Archetype itself, the attribute value is searched in this GameObject's Archetype as well.
| attributeName | the name of the attribute to search; this will be "attributeName value" |
| queryArchetype | whether to query the Archetype of this GameObject: true false |
Referenced by net.sf.gridarta.gui.dialog.gameobjectattributes.GameObjectAttributesDialog< G extends GameObject< G, A, R, A extends MapArchObject< A, R extends Archetype< G, A, R >.applySettings2(), net.sf.gridarta.gui.dialog.browsearchetypes.BrowseArchetypesTableModel< G, A, R >.getValueAt(), net.sf.gridarta.model.baseobject.AbstractBaseObjectTest.testSetAttributeInt1(), net.sf.gridarta.model.baseobject.AbstractBaseObjectTest.testSetAttributeString(), and net.sf.gridarta.model.validation.checks.ConnectedPickableChecker< G extends GameObject< G, A, R, A extends MapArchObject< A, R extends Archetype< G, A, R >.validateGameObject().
Here is the caller graph for this function:| String net.sf.gridarta.model.baseobject.BaseObject< G extends GameObject< G, A, R, A extends MapArchObject< A, R extends Archetype< G, A, R, T extends BaseObject< G, A, R, T >.getBestName | ( | ) |
Returns the name which is best appropriate to describe this GameObject.
(This can be Archetype name or GameObject name.)
Referenced by net.sf.gridarta.gui.panel.archetypechooser.DisplayNameCellRenderer< G extends GameObject< G, A, R, A extends MapArchObject< A, R extends Archetype< G, A, R >.compare(), net.sf.gridarta.model.mapmanager.AbstractMapManager< G, A, R >.decodeMapFile(), net.sf.gridarta.gui.dialog.replace.ReplaceDialog< G, A, R >.display(), net.sf.gridarta.gui.panel.archetypechooser.DisplayNameCellRenderer< G extends GameObject< G, A, R, A extends MapArchObject< A, R extends Archetype< G, A, R >.getListCellRendererComponent(), net.sf.gridarta.gui.panel.selectedsquare.CellRenderer< G extends GameObject< G, A, R, A extends MapArchObject< A, R extends Archetype< G, A, R >.getListCellRendererComponent(), net.sf.gridarta.gui.dialog.browsearchetypes.BrowseArchetypesTableModel< G, A, R >.getValueAt(), net.sf.gridarta.gui.dialog.findarchetypes.TableModel< G, A, R >.getValueAt(), and net.sf.gridarta.gui.panel.objectchoicedisplay.ObjectChoiceDisplay.showObjectChooserQuickObject().
Here is the caller graph for this function:| int net.sf.gridarta.model.baseobject.BaseObject< G extends GameObject< G, A, R, A extends MapArchObject< A, R extends Archetype< G, A, R, T extends BaseObject< G, A, R, T >.getDirection | ( | ) |
Returns the direction of this Archetype or GameObject.
| int net.sf.gridarta.model.baseobject.BaseObject< G extends GameObject< G, A, R, A extends MapArchObject< A, R extends Archetype< G, A, R, T extends BaseObject< G, A, R, T >.getEditType | ( | ) |
Returns the edit type.
| String net.sf.gridarta.model.baseobject.BaseObject< G extends GameObject< G, A, R, A extends MapArchObject< A, R extends Archetype< G, A, R, T extends BaseObject< G, A, R, T >.getFaceName | ( | ) |
Returns the name of the face of this Archetype or GameObject.
Referenced by net.sf.gridarta.model.baseobject.AbstractBaseObjectTest.testSetFaceName1(), and net.sf.gridarta.model.baseobject.AbstractBaseObjectTest.testSetFaceName2().
Here is the caller graph for this function:| String net.sf.gridarta.model.baseobject.BaseObject< G extends GameObject< G, A, R, A extends MapArchObject< A, R extends Archetype< G, A, R, T extends BaseObject< G, A, R, T >.getFaceObjName | ( | ) |
Returns the face name, can be from animation or face.
Here is the caller graph for this function:| FaceSource net.sf.gridarta.model.baseobject.BaseObject< G extends GameObject< G, A, R, A extends MapArchObject< A, R extends Archetype< G, A, R, T extends BaseObject< G, A, R, T >.getFaceObjSource | ( | ) |
Returns the FaceSource of this base object.
| T net.sf.gridarta.model.baseobject.BaseObject< G extends GameObject< G, A, R, A extends MapArchObject< A, R extends Archetype< G, A, R, T extends BaseObject< G, A, R, T >.getHead | ( | ) |
Return the head part of a multi-part object.
For single-part objects it is the object itself.
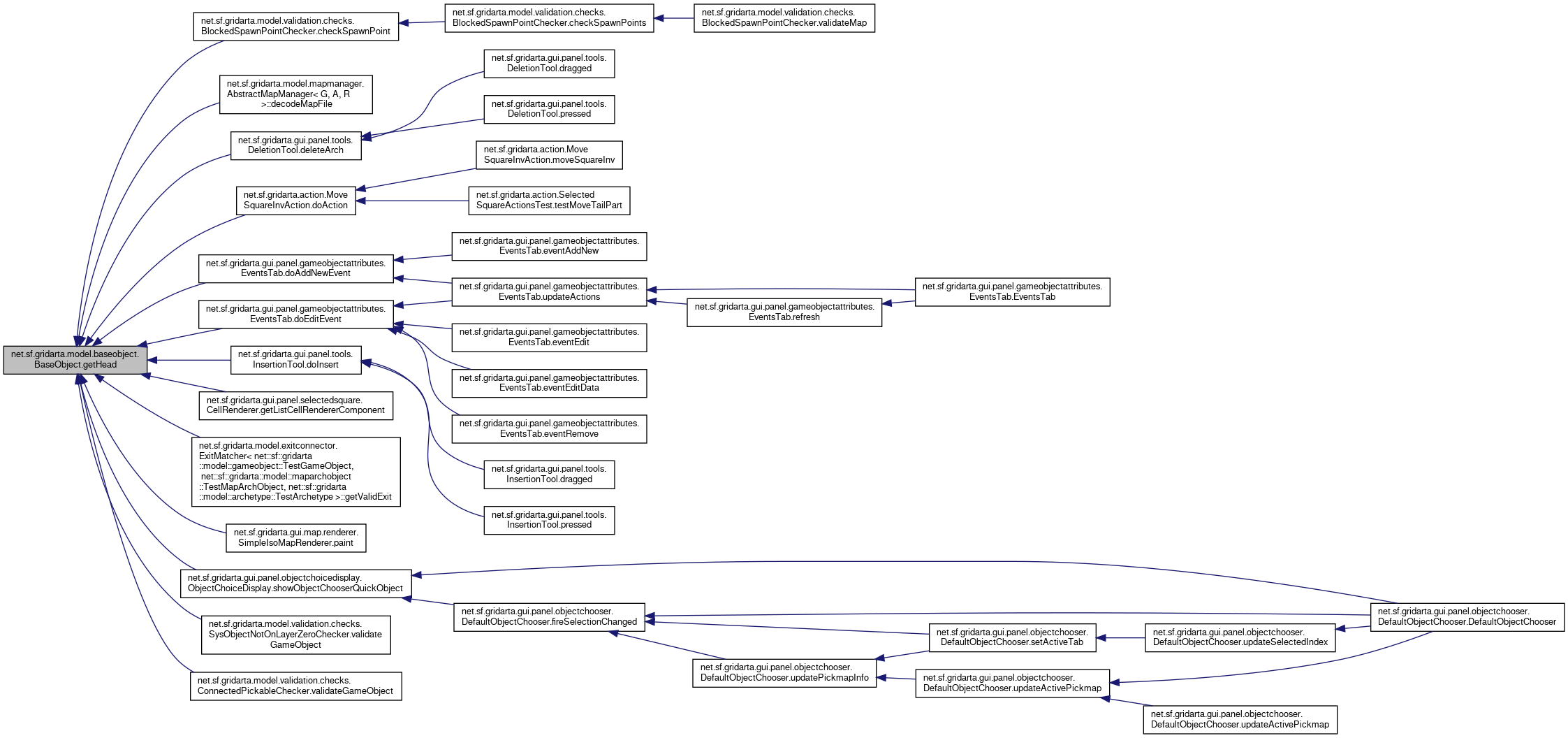
Referenced by net.sf.gridarta.model.validation.checks.BlockedSpawnPointChecker< G extends GameObject< G, A, R, A extends MapArchObject< A, R extends Archetype< G, A, R >.checkSpawnPoint(), net.sf.gridarta.model.mapmanager.AbstractMapManager< G, A, R >.decodeMapFile(), net.sf.gridarta.gui.panel.tools.DeletionTool< G extends GameObject< G, A, R, A extends MapArchObject< A, R extends Archetype< G, A, R >.deleteArch(), net.sf.gridarta.action.MoveSquareInvAction< G extends GameObject< G, A, R, A extends MapArchObject< A, R extends Archetype< G, A, R >.doAction(), net.sf.gridarta.gui.panel.gameobjectattributes.EventsTab< G extends GameObject< G, A, R, A extends MapArchObject< A, R extends Archetype< G, A, R >.doAddNewEvent(), net.sf.gridarta.gui.panel.gameobjectattributes.EventsTab< G extends GameObject< G, A, R, A extends MapArchObject< A, R extends Archetype< G, A, R >.doEditEvent(), net.sf.gridarta.gui.panel.tools.InsertionTool< G extends GameObject< G, A, R, A extends MapArchObject< A, R extends Archetype< G, A, R >.doInsert(), net.sf.gridarta.gui.panel.selectedsquare.CellRenderer< G extends GameObject< G, A, R, A extends MapArchObject< A, R extends Archetype< G, A, R >.getListCellRendererComponent(), net.sf.gridarta.model.exitconnector.ExitMatcher< net.sf.gridarta.model.gameobject.TestGameObject, net.sf.gridarta.model.maparchobject.TestMapArchObject, net.sf.gridarta.model.archetype.TestArchetype >.getValidExit(), net.sf.gridarta.gui.map.renderer.SimpleIsoMapRenderer< G extends GameObject< G, A, R, A extends MapArchObject< A, R extends Archetype< G, A, R >.paint(), net.sf.gridarta.gui.panel.objectchoicedisplay.ObjectChoiceDisplay.showObjectChooserQuickObject(), net.sf.gridarta.model.validation.checks.SysObjectNotOnLayerZeroChecker< G extends GameObject< G, A, R, A extends MapArchObject< A, R extends Archetype< G, A, R >.validateGameObject(), and net.sf.gridarta.model.validation.checks.ConnectedPickableChecker< G extends GameObject< G, A, R, A extends MapArchObject< A, R extends Archetype< G, A, R >.validateGameObject().
Here is the caller graph for this function:| String net.sf.gridarta.model.baseobject.BaseObject< G extends GameObject< G, A, R, A extends MapArchObject< A, R extends Archetype< G, A, R, T extends BaseObject< G, A, R, T >.getLoreText | ( | ) |
Returns the map lore.
| Point net.sf.gridarta.model.baseobject.BaseObject< G extends GameObject< G, A, R, A extends MapArchObject< A, R extends Archetype< G, A, R, T extends BaseObject< G, A, R, T >.getMapLocation | ( | ) |
Returns the coordinate of this GameObject on its map.
This method only guarantees a reasonable value for GameObjects that are directly bound to a map. Implementations may also return reasonable values for GameObjects inside containers, but they are not required to do so.
Referenced by net.sf.gridarta.gui.dialog.replace.ReplaceDialog< G, A, R >.doReplace().
Here is the caller graph for this function:| int net.sf.gridarta.model.baseobject.BaseObject< G extends GameObject< G, A, R, A extends MapArchObject< A, R extends Archetype< G, A, R, T extends BaseObject< G, A, R, T >.getMapX | ( | ) |
Returns the X coordinate of this GameObject on its map.
This method only guarantees a reasonable value for GameObjects that are directly bound to a map. Implementations may also return reasonable values for GameObjects inside containers, but they are not required to do so.
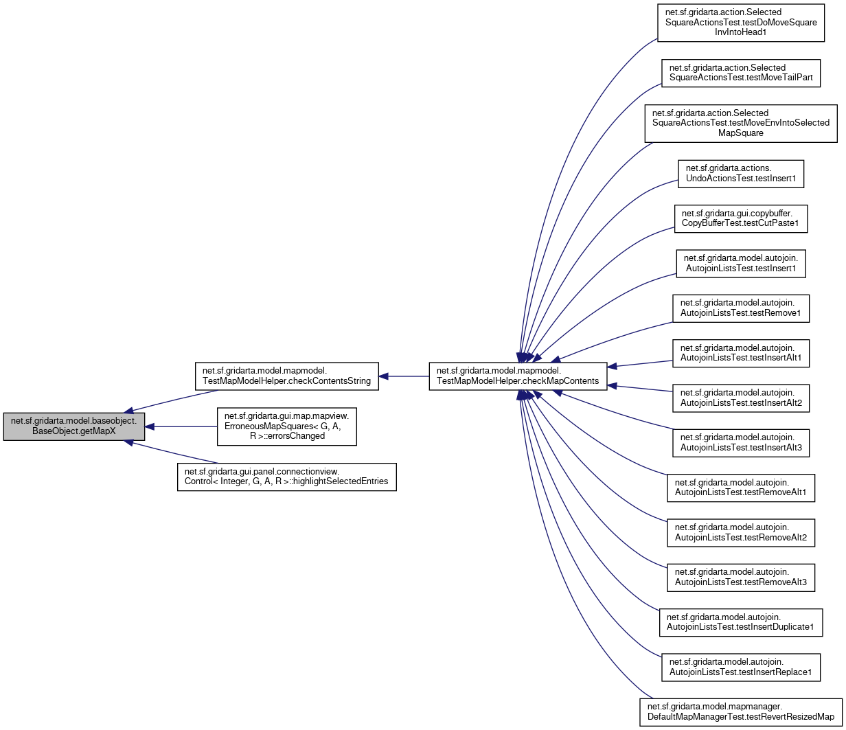
Referenced by net.sf.gridarta.model.mapmodel.TestMapModelHelper.checkContentsString(), net.sf.gridarta.gui.map.mapview.ErroneousMapSquares< G, A, R >.errorsChanged(), and net.sf.gridarta.gui.panel.connectionview.Control< Integer, G, A, R >.highlightSelectedEntries().
Here is the caller graph for this function:| int net.sf.gridarta.model.baseobject.BaseObject< G extends GameObject< G, A, R, A extends MapArchObject< A, R extends Archetype< G, A, R, T extends BaseObject< G, A, R, T >.getMapY | ( | ) |
Returns the Y coordinate of this GameObject on its map.
This method only guarantees a reasonable value for GameObjects that are directly bound to a map. Implementations may also return reasonable values for GameObjects inside containers, but they are not required to do so.
Referenced by net.sf.gridarta.model.mapmodel.TestMapModelHelper.checkContentsString(), net.sf.gridarta.gui.map.mapview.ErroneousMapSquares< G, A, R >.errorsChanged(), and net.sf.gridarta.gui.panel.connectionview.Control< Integer, G, A, R >.highlightSelectedEntries().
Here is the caller graph for this function:| int net.sf.gridarta.model.baseobject.BaseObject< G extends GameObject< G, A, R, A extends MapArchObject< A, R extends Archetype< G, A, R, T extends BaseObject< G, A, R, T >.getMaxX | ( | ) |
Determines the maximum x-coordinate of any part relative to the head part.
For single-part objects 0 is returned.
Referenced by net.sf.gridarta.model.mapmanager.AbstractMapManager< G, A, R >.decodeMapFile().
Here is the caller graph for this function:| int net.sf.gridarta.model.baseobject.BaseObject< G extends GameObject< G, A, R, A extends MapArchObject< A, R extends Archetype< G, A, R, T extends BaseObject< G, A, R, T >.getMaxY | ( | ) |
Determines the maximum y-coordinate of any part relative to the head part.
For single-part objects 0 is returned.
Referenced by net.sf.gridarta.model.mapmanager.AbstractMapManager< G, A, R >.decodeMapFile().
Here is the caller graph for this function:| int net.sf.gridarta.model.baseobject.BaseObject< G extends GameObject< G, A, R, A extends MapArchObject< A, R extends Archetype< G, A, R, T extends BaseObject< G, A, R, T >.getMinX | ( | ) |
Determines the minimum x-coordinate of any part relative to the head part.
For single-part objects 0 is returned.
Referenced by net.sf.gridarta.model.mapmanager.AbstractMapManager< G, A, R >.decodeMapFile().
Here is the caller graph for this function:| int net.sf.gridarta.model.baseobject.BaseObject< G extends GameObject< G, A, R, A extends MapArchObject< A, R extends Archetype< G, A, R, T extends BaseObject< G, A, R, T >.getMinY | ( | ) |
Determines the minimum y-coordinate of any part relative to the head part.
For single-part objects 0 is returned.
Referenced by net.sf.gridarta.model.mapmanager.AbstractMapManager< G, A, R >.decodeMapFile().
Here is the caller graph for this function:| String net.sf.gridarta.model.baseobject.BaseObject< G extends GameObject< G, A, R, A extends MapArchObject< A, R extends Archetype< G, A, R, T extends BaseObject< G, A, R, T >.getMsgText | ( | ) |
Returns the message bound to this object.
If the message is empty, the empty String is returned. If the object has no message, this method returns
.
Referenced by net.sf.gridarta.model.io.AbstractGameObjectParser< TestGameObject, TestMapArchObject, TestArchetype >.addModifiedFields(), net.sf.gridarta.gui.dialog.gameobjectattributes.GameObjectAttributesDialog< G extends GameObject< G, A, R, A extends MapArchObject< A, R extends Archetype< G, A, R >.applySettings2(), and net.sf.gridarta.gui.panel.gameobjectattributes.MsgTextTab< G extends GameObject< G, A, R, A extends MapArchObject< A, R extends Archetype< G, A, R >.getMsgText().
Here is the caller graph for this function:| T net.sf.gridarta.model.baseobject.BaseObject< G extends GameObject< G, A, R, A extends MapArchObject< A, R extends Archetype< G, A, R, T extends BaseObject< G, A, R, T >.getMultiNext | ( | ) |
Returns the next of this multi-part object.
Referenced by net.sf.gridarta.model.io.AbstractGameObjectParser< TestGameObject, TestMapArchObject, TestArchetype >.expandMulti(), net.sf.gridarta.model.mapmodel.DefaultMapModel< G extends GameObject< G, A, R, A extends MapArchObject< A, R extends Archetype< G, A, R >.isMultiArchFittingToMap(), and net.sf.gridarta.gui.panel.selectedsquare.SelectedSquareModel< G, A, R >.isSelectedGameObjects().
Here is the caller graph for this function:| int net.sf.gridarta.model.baseobject.BaseObject< G extends GameObject< G, A, R, A extends MapArchObject< A, R extends Archetype< G, A, R, T extends BaseObject< G, A, R, T >.getMultiRefCount | ( | ) |
Returns the number of parts for multi-part heads.
(*.getMultiRefCount() > 0) is often used as way to find multi-parts.
Referenced by net.sf.gridarta.gui.map.renderer.SimpleIsoMapRenderer< G extends GameObject< G, A, R, A extends MapArchObject< A, R extends Archetype< G, A, R >.paint(), and net.sf.gridarta.gui.panel.objectchoicedisplay.ObjectChoiceDisplay.showObjectChooserQuickObject().
Here is the caller graph for this function:| ImageIcon net.sf.gridarta.model.baseobject.BaseObject< G extends GameObject< G, A, R, A extends MapArchObject< A, R extends Archetype< G, A, R, T extends BaseObject< G, A, R, T >.getNormalImage | ( | ) |
Returns the normal face for this GameObject.
Here is the caller graph for this function:| String net.sf.gridarta.model.baseobject.BaseObject< G extends GameObject< G, A, R, A extends MapArchObject< A, R extends Archetype< G, A, R, T extends BaseObject< G, A, R, T >.getObjectText | ( | ) |
Returns the object text of this GameObject as String.
Referenced by net.sf.gridarta.model.artifact.ArtifactParserTest.testMissingObject(), and net.sf.gridarta.model.baseobject.AbstractBaseObjectTest.testSetAttributeString().
Here is the caller graph for this function:| String net.sf.gridarta.model.baseobject.BaseObject< G extends GameObject< G, A, R, A extends MapArchObject< A, R extends Archetype< G, A, R, T extends BaseObject< G, A, R, T >.getObjName | ( | ) |
Returns the name of the object as shown to the player.
Referenced by net.sf.gridarta.gui.dialog.gameobjectattributes.GameObjectAttributesDialog< G extends GameObject< G, A, R, A extends MapArchObject< A, R extends Archetype< G, A, R >.buildHeader(), net.sf.gridarta.model.baseobject.AbstractBaseObject< G, A, R, G >.getBestName(), and net.sf.gridarta.model.spells.GameObjectSpell< G extends GameObject< G, A, R, A extends MapArchObject< A, R extends Archetype< G, A, R >.getName().
Here is the caller graph for this function:| int net.sf.gridarta.model.baseobject.BaseObject< G extends GameObject< G, A, R, A extends MapArchObject< A, R extends Archetype< G, A, R, T extends BaseObject< G, A, R, T >.getSizeX | ( | ) |
Determines the horizontal extent in squares.
For single-part objects 1 is returned.
Referenced by net.sf.gridarta.gui.panel.objectchoicedisplay.ObjectChoiceDisplay.showObjectChooserQuickObject().
Here is the caller graph for this function:| int net.sf.gridarta.model.baseobject.BaseObject< G extends GameObject< G, A, R, A extends MapArchObject< A, R extends Archetype< G, A, R, T extends BaseObject< G, A, R, T >.getSizeY | ( | ) |
Determines the vertical extent in squares.
For single-part objects 1 is returned.
Referenced by net.sf.gridarta.gui.panel.objectchoicedisplay.ObjectChoiceDisplay.showObjectChooserQuickObject().
Here is the caller graph for this function:| int net.sf.gridarta.model.baseobject.BaseObject< G extends GameObject< G, A, R, A extends MapArchObject< A, R extends Archetype< G, A, R, T extends BaseObject< G, A, R, T >.getTypeNo | ( | ) |
Returns the type number of this Archetype.
Referenced by net.sf.gridarta.gui.dialog.gameobjectattributes.GameObjectAttributesDialog< G extends GameObject< G, A, R, A extends MapArchObject< A, R extends Archetype< G, A, R >.applySettings2(), net.sf.gridarta.model.validation.checks.BlockedSpawnPointChecker< G extends GameObject< G, A, R, A extends MapArchObject< A, R extends Archetype< G, A, R >.checkSpawnPoint(), net.sf.gridarta.model.validation.checks.CustomTypeChecker< G extends GameObject< G, A, R, A extends MapArchObject< A, R extends Archetype< G, A, R >.isAllowedTypeChange(), net.sf.gridarta.var.crossfire.model.gameobject.GameObject<?, ?, ?>.isScripted(), net.sf.gridarta.var.daimonin.model.gameobject.GameObject.isScripted(), net.sf.gridarta.var.atrinik.model.gameobject.GameObject.isScripted(), and net.sf.gridarta.gui.map.renderer.SimpleIsoMapRenderer< G extends GameObject< G, A, R, A extends MapArchObject< A, R extends Archetype< G, A, R >.paint().
Here is the caller graph for this function:| boolean net.sf.gridarta.model.baseobject.BaseObject< G extends GameObject< G, A, R, A extends MapArchObject< A, R extends Archetype< G, A, R, T extends BaseObject< G, A, R, T >.hasAttribute | ( | @NotNull String | attributeName, |
| boolean | queryArchetype | ||
| ) |
Returns whether an attribute name exists.
| attributeName | the attribute name |
| queryArchetype | whether to query the Archetype of this GameObject: true false |
| boolean net.sf.gridarta.model.baseobject.BaseObject< G extends GameObject< G, A, R, A extends MapArchObject< A, R extends Archetype< G, A, R, T extends BaseObject< G, A, R, T >.isDefaultGameObject | ( | ) |
Returns whether this game object is unmodified from its underlying archetype.
Here is the caller graph for this function:| boolean net.sf.gridarta.model.baseobject.BaseObject< G extends GameObject< G, A, R, A extends MapArchObject< A, R extends Archetype< G, A, R, T extends BaseObject< G, A, R, T >.isEqual | ( | @NotNull BaseObject<?, ?, ?, ?> | gameObject | ) |
Compares this object to another game object.
| gameObject | the other game object |
| boolean net.sf.gridarta.model.baseobject.BaseObject< G extends GameObject< G, A, R, A extends MapArchObject< A, R extends Archetype< G, A, R, T extends BaseObject< G, A, R, T >.isHead | ( | ) |
Returns whether this object is a single-part object or the head of the multi-part object.
Referenced by net.sf.gridarta.model.mapmanager.AbstractMapManager< G, A, R >.decodeMapFile().
Here is the caller graph for this function:| boolean net.sf.gridarta.model.baseobject.BaseObject< G extends GameObject< G, A, R, A extends MapArchObject< A, R extends Archetype< G, A, R, T extends BaseObject< G, A, R, T >.isMulti | ( | ) |
Returns whether this Archetype is a multi-part object.
Referenced by net.sf.gridarta.gui.dialog.replace.ReplaceDialog< G, A, R >.doReplace(), net.sf.gridarta.model.io.AbstractGameObjectParser< TestGameObject, TestMapArchObject, TestArchetype >.expandMulti(), net.sf.gridarta.gui.map.renderer.SimpleIsoMapRenderer< G extends GameObject< G, A, R, A extends MapArchObject< A, R extends Archetype< G, A, R >.paint(), and net.sf.gridarta.gui.panel.objectchoicedisplay.ObjectChoiceDisplay.showObjectChooserQuickObject().
Here is the caller graph for this function:| boolean net.sf.gridarta.model.baseobject.BaseObject< G extends GameObject< G, A, R, A extends MapArchObject< A, R extends Archetype< G, A, R, T extends BaseObject< G, A, R, T >.isTail | ( | ) |
Determines if this part is a tail part.
For single-part objects this is never true.
| G net.sf.gridarta.model.baseobject.BaseObject< G extends GameObject< G, A, R, A extends MapArchObject< A, R extends Archetype< G, A, R, T extends BaseObject< G, A, R, T >.newInstance | ( | @NotNull GameObjectFactory< G, A, R > | gameObjectFactory | ) |
Creates a new GameObject instance: an Archetype is instantiated, a GameObject is cloned.
| gameObjectFactory | the game object factory for creating new game objects |
Referenced by net.sf.gridarta.gui.panel.gameobjectattributes.GameObjectAttributesControl< G, A, R >.mapArchAddInv().
Here is the caller graph for this function:| void net.sf.gridarta.model.baseobject.BaseObject< G extends GameObject< G, A, R, A extends MapArchObject< A, R extends Archetype< G, A, R, T extends BaseObject< G, A, R, T >.notifyBeginChange | ( | ) |
Notifies the map model that this container is about to change.
| void net.sf.gridarta.model.baseobject.BaseObject< G extends GameObject< G, A, R, A extends MapArchObject< A, R extends Archetype< G, A, R, T extends BaseObject< G, A, R, T >.notifyEndChange | ( | ) |
Notifies the map model that this container has changed.
| void net.sf.gridarta.model.baseobject.BaseObject< G extends GameObject< G, A, R, A extends MapArchObject< A, R extends Archetype< G, A, R, T extends BaseObject< G, A, R, T >.notifyTransientChange | ( | ) |
Notifies the map model that this container has changed but need not be restored by undo/redo.
| void net.sf.gridarta.model.baseobject.BaseObject< G extends GameObject< G, A, R, A extends MapArchObject< A, R extends Archetype< G, A, R, T extends BaseObject< G, A, R, T >.removeTailParts | ( | ) |
| void net.sf.gridarta.model.baseobject.BaseObject< G extends GameObject< G, A, R, A extends MapArchObject< A, R extends Archetype< G, A, R, T extends BaseObject< G, A, R, T >.setAttributeString | ( | @NotNull String | attributeName, |
| @NotNull String | value | ||
| ) |
Sets the String of an archetype attribute in the objectText.
| attributeName | search for "attributeName <string>" |
| value | the value to set |
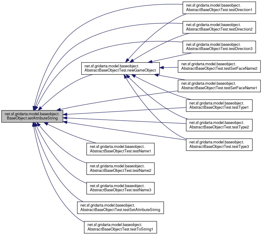
Referenced by net.sf.gridarta.model.baseobject.AbstractBaseObjectTest.newGameObject(), net.sf.gridarta.model.baseobject.AbstractBaseObjectTest.testDirection1(), net.sf.gridarta.model.baseobject.AbstractBaseObjectTest.testDirection2(), net.sf.gridarta.model.baseobject.AbstractBaseObjectTest.testDirection3(), net.sf.gridarta.model.baseobject.AbstractBaseObjectTest.testName1(), net.sf.gridarta.model.baseobject.AbstractBaseObjectTest.testName2(), net.sf.gridarta.model.baseobject.AbstractBaseObjectTest.testName3(), net.sf.gridarta.model.baseobject.AbstractBaseObjectTest.testSetAttributeString(), net.sf.gridarta.model.baseobject.AbstractBaseObjectTest.testSetFaceName1(), net.sf.gridarta.model.baseobject.AbstractBaseObjectTest.testToString1(), net.sf.gridarta.model.baseobject.AbstractBaseObjectTest.testType1(), net.sf.gridarta.model.baseobject.AbstractBaseObjectTest.testType2(), and net.sf.gridarta.model.baseobject.AbstractBaseObjectTest.testType3().
Here is the caller graph for this function:| void net.sf.gridarta.model.baseobject.BaseObject< G extends GameObject< G, A, R, A extends MapArchObject< A, R extends Archetype< G, A, R, T extends BaseObject< G, A, R, T >.setEditType | ( | int | editType | ) |
Sets the edit type.
| editType | the edit type |
| void net.sf.gridarta.model.baseobject.BaseObject< G extends GameObject< G, A, R, A extends MapArchObject< A, R extends Archetype< G, A, R, T extends BaseObject< G, A, R, T >.setLoreText | ( | @NotNull CharSequence | loreText | ) |
Sets the map lore.
| loreText | the map lore |
| void net.sf.gridarta.model.baseobject.BaseObject< G extends GameObject< G, A, R, A extends MapArchObject< A, R extends Archetype< G, A, R, T extends BaseObject< G, A, R, T >.setMapX | ( | int | mapX | ) |
Sets the X coordinate of this GameObject on its map.
| mapX | the x coordinate |
| void net.sf.gridarta.model.baseobject.BaseObject< G extends GameObject< G, A, R, A extends MapArchObject< A, R extends Archetype< G, A, R, T extends BaseObject< G, A, R, T >.setMapY | ( | int | mapY | ) |
Sets the Y coordinate of this GameObject on its map.
| mapY | the y coordinate |
| void net.sf.gridarta.model.baseobject.BaseObject< G extends GameObject< G, A, R, A extends MapArchObject< A, R extends Archetype< G, A, R, T extends BaseObject< G, A, R, T >.setMsgText | ( | @Nullable String | msgText | ) |
Sets the message text.
| msgText | the message text |
| void net.sf.gridarta.model.baseobject.BaseObject< G extends GameObject< G, A, R, A extends MapArchObject< A, R extends Archetype< G, A, R, T extends BaseObject< G, A, R, T >.setMulti | ( | @NotNull MultiArchData< G, A, R, T > | multi | ) |
| void net.sf.gridarta.model.baseobject.BaseObject< G extends GameObject< G, A, R, A extends MapArchObject< A, R extends Archetype< G, A, R, T extends BaseObject< G, A, R, T >.setObjectFace | ( | ) |
We set here the real face of the objects, depending on the set face and the set animation.
The rule is, that a active animation will overrule the default face. We will catch it here. This method should always be invoked after the face or animation has changed and no other change is expected right now, so the changes to animation / face should be applied.
| void net.sf.gridarta.model.baseobject.BaseObject< G extends GameObject< G, A, R, A extends MapArchObject< A, R extends Archetype< G, A, R, T extends BaseObject< G, A, R, T >.setObjectText | ( | @NotNull String | objectText | ) |
Sets.
as object text of this GameObject.
| objectText | the text to set as object text |
Referenced by net.sf.gridarta.model.archetypetype.ArchetypeTypeTest.testAttributes2(), net.sf.gridarta.model.archetypetype.ArchetypeTypeTest.testAttributes3(), net.sf.gridarta.model.baseobject.AbstractBaseObjectTest.testDirection1(), net.sf.gridarta.model.baseobject.AbstractBaseObjectTest.testName1(), net.sf.gridarta.model.baseobject.AbstractBaseObjectTest.testSetFaceName1(), net.sf.gridarta.model.baseobject.AbstractBaseObjectTest.testSetFaceName2(), and net.sf.gridarta.model.baseobject.AbstractBaseObjectTest.testType1().
Here is the caller graph for this function:| String net.sf.gridarta.model.baseobject.BaseObject< G extends GameObject< G, A, R, A extends MapArchObject< A, R extends Archetype< G, A, R, T extends BaseObject< G, A, R, T >.toString | ( | @NotNull String | format | ) |
Returns a string representation of this game object.
The string representation is the given
string which supports the following replacements:
| format | the format to use |
Referenced by net.sf.gridarta.model.baseobject.AbstractBaseObjectTest.testToString1().
Here is the caller graph for this function:| boolean net.sf.gridarta.model.baseobject.BaseObject< G extends GameObject< G, A, R, A extends MapArchObject< A, R extends Archetype< G, A, R, T extends BaseObject< G, A, R, T >.usesDirection | ( | ) |
Return whether this base object uses the "direction" attribute.
Referenced by net.sf.gridarta.gui.panel.gameobjectattributes.ArchTab< G extends GameObject< G, A, R, A extends MapArchObject< A, R extends Archetype< G, A, R >.refresh(), and net.sf.gridarta.model.mapmodel.DefaultMapModelTest.testUpdateDirectionOnInsert().
Here is the caller graph for this function:| void net.sf.gridarta.model.baseobject.BaseObject< G extends GameObject< G, A, R, A extends MapArchObject< A, R extends Archetype< G, A, R, T extends BaseObject< G, A, R, T >.visit | ( | @NotNull BaseObjectVisitor< G, A, R > | baseObjectVisitor | ) |
Calls the appropriate.
function of a BaseObjectVisitor.
| baseObjectVisitor | the base object visitor |
| String net.sf.gridarta.model.baseobject.BaseObject< G extends GameObject< G, A, R, A extends MapArchObject< A, R extends Archetype< G, A, R, T extends BaseObject< G, A, R, T >.ANIM_SPEED = "anim_speed" |
The name of the "anim_speed" attribute.
Definition at line 138 of file BaseObject.java.
Referenced by net.sf.gridarta.gui.panel.gameobjectattributes.FaceTab< G extends GameObject< G, A, R, A extends MapArchObject< A, R extends Archetype< G, A, R >.apply(), and net.sf.gridarta.gui.panel.gameobjectattributes.FaceTab< G extends GameObject< G, A, R, A extends MapArchObject< A, R extends Archetype< G, A, R >.refresh().
| String net.sf.gridarta.model.baseobject.BaseObject< G extends GameObject< G, A, R, A extends MapArchObject< A, R extends Archetype< G, A, R, T extends BaseObject< G, A, R, T >.ANIMATION = "animation" |
The attribute name of the object's animation.
Definition at line 42 of file BaseObject.java.
| String net.sf.gridarta.model.baseobject.BaseObject< G extends GameObject< G, A, R, A extends MapArchObject< A, R extends Archetype< G, A, R, T extends BaseObject< G, A, R, T >.BLOCKSVIEW = "blocksview" |
The name of the "blocksview" attribute.
Definition at line 132 of file BaseObject.java.
| String net.sf.gridarta.model.baseobject.BaseObject< G extends GameObject< G, A, R, A extends MapArchObject< A, R extends Archetype< G, A, R, T extends BaseObject< G, A, R, T >.DIRECTION = "direction" |
The attribute name of the object's direction.
Definition at line 48 of file BaseObject.java.
Referenced by net.sf.gridarta.gui.panel.gameobjectattributes.ArchTab< G extends GameObject< G, A, R, A extends MapArchObject< A, R extends Archetype< G, A, R >.direction(), net.sf.gridarta.model.gameobject.GameObjectUtils.getSyntaxErrors(), net.sf.gridarta.model.mapmodel.DefaultMapModel< G extends GameObject< G, A, R, A extends MapArchObject< A, R extends Archetype< G, A, R >.insertBaseObject(), and net.sf.gridarta.model.mapmodel.DefaultMapModelTest.testUpdateDirectionOnInsert().
| int net.sf.gridarta.model.baseobject.BaseObject< G extends GameObject< G, A, R, A extends MapArchObject< A, R extends Archetype< G, A, R, T extends BaseObject< G, A, R, T >.EDIT_TYPE_NONE = 0x10000 |
Definition at line 36 of file BaseObject.java.
Referenced by net.sf.gridarta.model.mapviewsettings.AbstractMapViewSettings.isEditType(), net.sf.gridarta.model.mapviewsettings.AbstractMapViewSettings.isEditTypeSet(), and net.sf.gridarta.model.mapmodel.DefaultMapModel< G extends GameObject< G, A, R, A extends MapArchObject< A, R extends Archetype< G, A, R >.updateEditType().
| String net.sf.gridarta.model.baseobject.BaseObject< G extends GameObject< G, A, R, A extends MapArchObject< A, R extends Archetype< G, A, R, T extends BaseObject< G, A, R, T >.FACE = "face" |
The attribute name of the object's face.
Definition at line 54 of file BaseObject.java.
Referenced by net.sf.gridarta.gui.panel.gameobjectattributes.FaceTab< G extends GameObject< G, A, R, A extends MapArchObject< A, R extends Archetype< G, A, R >.apply(), net.sf.gridarta.actions.UndoActionsTest.checkFace(), net.sf.gridarta.actions.UndoActionsTest.testInsert1(), and net.sf.gridarta.model.gameobject.GameObjectFactoryTest.testUpdateFaceInformation().
| String net.sf.gridarta.model.baseobject.BaseObject< G extends GameObject< G, A, R, A extends MapArchObject< A, R extends Archetype< G, A, R, T extends BaseObject< G, A, R, T >.HP = "hp" |
The attribute name of the "hp" attribute.
Definition at line 90 of file BaseObject.java.
Referenced by net.sf.gridarta.actions.ExitConnectorActionsTest.checkExit(), net.sf.gridarta.model.maplocation.MapLocation.getMapX(), and net.sf.gridarta.model.exitconnector.ExitLocation.updateExitObject().
| String net.sf.gridarta.model.baseobject.BaseObject< G extends GameObject< G, A, R, A extends MapArchObject< A, R extends Archetype< G, A, R, T extends BaseObject< G, A, R, T >.IS_ANIMATED = "is_animated" |
The attribute name of the "is_animated" flag.
Definition at line 78 of file BaseObject.java.
Referenced by net.sf.gridarta.gui.panel.gameobjectattributes.FaceTab< G extends GameObject< G, A, R, A extends MapArchObject< A, R extends Archetype< G, A, R >.apply(), and net.sf.gridarta.gui.panel.gameobjectattributes.FaceTab< G extends GameObject< G, A, R, A extends MapArchObject< A, R extends Archetype< G, A, R >.refresh().
| String net.sf.gridarta.model.baseobject.BaseObject< G extends GameObject< G, A, R, A extends MapArchObject< A, R extends Archetype< G, A, R, T extends BaseObject< G, A, R, T >.IS_TURNABLE = "is_turnable" |
The name of the "is_turnable" attribute.
Definition at line 84 of file BaseObject.java.
| String net.sf.gridarta.model.baseobject.BaseObject< G extends GameObject< G, A, R, A extends MapArchObject< A, R extends Archetype< G, A, R, T extends BaseObject< G, A, R, T >.LAST_HEAL = "last_heal" |
The name of the "last_heal" attribute.
Definition at line 126 of file BaseObject.java.
| String net.sf.gridarta.model.baseobject.BaseObject< G extends GameObject< G, A, R, A extends MapArchObject< A, R extends Archetype< G, A, R, T extends BaseObject< G, A, R, T >.LEVEL = "level" |
The name of the "level" attribute.
Definition at line 114 of file BaseObject.java.
| String net.sf.gridarta.model.baseobject.BaseObject< G extends GameObject< G, A, R, A extends MapArchObject< A, R extends Archetype< G, A, R, T extends BaseObject< G, A, R, T >.NAME = "name" |
The attribute name of the object's name.
Definition at line 60 of file BaseObject.java.
Referenced by net.sf.gridarta.gui.panel.gameobjectattributes.ArchTab< G extends GameObject< G, A, R, A extends MapArchObject< A, R extends Archetype< G, A, R >.apply(), net.sf.gridarta.model.baseobject.AbstractBaseObjectTest.checkName(), net.sf.gridarta.model.archetype.AbstractArchetypeBuilder< TestGameObject, TestMapArchObject, TestArchetype >.finish(), net.sf.gridarta.model.gameobject.GameObjectUtils.getSyntaxErrors(), net.sf.gridarta.model.match.NamedGameObjectMatcherTest.newGameObject(), net.sf.gridarta.model.mapmodel.TestMapModelCreator.newGameObject(), net.sf.gridarta.model.baseobject.AbstractBaseObjectTest.newGameObject(), net.sf.gridarta.gui.panel.gameobjectattributes.ArchTab< G extends GameObject< G, A, R, A extends MapArchObject< A, R extends Archetype< G, A, R >.refresh(), net.sf.gridarta.var.crossfire.model.scripts.DefaultScriptedEvent.setEventData(), net.sf.gridarta.var.atrinik.model.scripts.DefaultScriptedEvent.setEventData(), net.sf.gridarta.var.daimonin.model.scripts.DefaultScriptedEvent.setEventData(), net.sf.gridarta.var.crossfire.model.io.ArchetypeParserTest.testInventoryGameObjects(), net.sf.gridarta.var.atrinik.model.io.ArchetypeParserTest.testInventoryGameObjects(), and net.sf.gridarta.model.exitconnector.ExitLocation.updateExitObject().
| String net.sf.gridarta.model.baseobject.BaseObject< G extends GameObject< G, A, R, A extends MapArchObject< A, R extends Archetype< G, A, R, T extends BaseObject< G, A, R, T >.NO_PASS = "no_pass" |
The name of the "no_pass" attribute.
Definition at line 102 of file BaseObject.java.
Referenced by net.sf.gridarta.model.validation.checks.BlockedMatrix< G extends GameObject< G, A, R, A extends MapArchObject< A, R extends Archetype< G, A, R >.BlockedMatrix(), net.sf.gridarta.model.validation.checks.BlockedSquareChecker< G extends GameObject< G, A, R, A extends MapArchObject< A, R extends Archetype< G, A, R >.isBlocked(), and net.sf.gridarta.model.validation.checks.BlockedMobOrSpawnPointChecker< G extends GameObject< G, A, R, A extends MapArchObject< A, R extends Archetype< G, A, R >.validateSquare().
| String net.sf.gridarta.model.baseobject.BaseObject< G extends GameObject< G, A, R, A extends MapArchObject< A, R extends Archetype< G, A, R, T extends BaseObject< G, A, R, T >.NO_PICK = "no_pick" |
The name of the "no_pick" attribute.
Definition at line 108 of file BaseObject.java.
| String net.sf.gridarta.model.baseobject.BaseObject< G extends GameObject< G, A, R, A extends MapArchObject< A, R extends Archetype< G, A, R, T extends BaseObject< G, A, R, T >.SLAYING = "slaying" |
The name of the "slaying" attribute.
Definition at line 120 of file BaseObject.java.
Referenced by net.sf.gridarta.actions.ExitConnectorActionsTest.checkExit(), net.sf.gridarta.model.maplocation.MapLocation.getMapPath(), net.sf.gridarta.model.exitconnector.ExitMatcher< net.sf.gridarta.model.gameobject.TestGameObject, net.sf.gridarta.model.maparchobject.TestMapArchObject, net.sf.gridarta.model.archetype.TestArchetype >.isValidExit(), net.sf.gridarta.gui.panel.connectionview.LockedItemsView< G extends GameObject< G, A, R, A extends MapArchObject< A, R extends Archetype< G, A, R >.scanGameObject(), net.sf.gridarta.model.exitconnector.ExitLocation.updateExitObject(), net.sf.gridarta.model.validation.checks.Entry< G extends GameObject< G, A, R, A extends MapArchObject< A, R extends Archetype< G, A, R >.validate(), net.sf.gridarta.model.validation.checks.ExitChecker< G extends GameObject< G, A, R, A extends MapArchObject< A, R extends Archetype< G, A, R >.validateGameObject(), net.sf.gridarta.model.validation.checks.UnsetSlayingChecker< G extends GameObject< G, A, R, A extends MapArchObject< A, R extends Archetype< G, A, R >.validateGameObject(), and net.sf.gridarta.model.validation.checks.SlayingChecker< G extends GameObject< G, A, R, A extends MapArchObject< A, R extends Archetype< G, A, R >.validateGameObject().
| String net.sf.gridarta.model.baseobject.BaseObject< G extends GameObject< G, A, R, A extends MapArchObject< A, R extends Archetype< G, A, R, T extends BaseObject< G, A, R, T >.SP = "sp" |
The attribute name of the "sp" attribute.
Definition at line 96 of file BaseObject.java.
Referenced by net.sf.gridarta.actions.ExitConnectorActionsTest.checkExit(), net.sf.gridarta.model.maplocation.MapLocation.getMapY(), and net.sf.gridarta.model.exitconnector.ExitLocation.updateExitObject().
| String net.sf.gridarta.model.baseobject.BaseObject< G extends GameObject< G, A, R, A extends MapArchObject< A, R extends Archetype< G, A, R, T extends BaseObject< G, A, R, T >.TITLE = "title" |
The attribute name of the object's title.
Definition at line 72 of file BaseObject.java.
| String net.sf.gridarta.model.baseobject.BaseObject< G extends GameObject< G, A, R, A extends MapArchObject< A, R extends Archetype< G, A, R, T extends BaseObject< G, A, R, T >.TYPE = "type" |
The attribute name of the object's type.
Definition at line 66 of file BaseObject.java.
Referenced by net.sf.gridarta.gui.dialog.gameobjectattributes.GameObjectAttributesDialog< G extends GameObject< G, A, R, A extends MapArchObject< A, R extends Archetype< G, A, R >.applySettings2(), net.sf.gridarta.model.baseobject.AbstractBaseObjectTest.checkType(), net.sf.gridarta.model.gameobject.GameObjectUtils.getSyntaxErrors(), net.sf.gridarta.model.match.NamedGameObjectMatcherTest.newArchetype(), net.sf.gridarta.model.mapmodel.AutoInsertionModeTest.setUp(), net.sf.gridarta.model.mapmodel.DefaultMapModelTest.testEditType1(), net.sf.gridarta.model.floodfill.FillUtilsTest.testFillAdjacent(), and net.sf.gridarta.model.mapmodel.TestMapModelHelper.TestMapModelHelper().