Crossfire Server, Trunk  1.75.0
item.cpp File Reference
#include "global.h"
#include <assert.h>
#include <bitset>
#include <stdio.h>
#include <stdlib.h>
#include <string.h>
#include "living.h"
#include "spells.h"
+ Include dependency graph for item.cpp:

Go to the source code of this file.

Functions

static int bits_set (uint32_t x)
 
int calc_item_power (const object *op)
 This takes an object 'op' and figures out what its item_power rating should be. More...
 
StringBufferdescribe_item (const object *op, const object *owner, int use_media_tags, StringBuffer *buf)
 Describes an item, in all its details. More...
 
StringBufferdescribe_monster (const object *op, int use_media_tags, StringBuffer *buf)
 Describes a monster. More...
 
StringBufferdescribe_resistance (const object *op, int newline, int use_media_tags, StringBuffer *buf)
 Generates the visible naming for resistances. More...
 
int get_power_from_ench (int ench)
 
const typedataget_typedata (int itemtype)
 
const typedataget_typedata_by_name (const char *name)
 
objectidentify (object *op)
 Identifies an item. More...
 
int is_identifiable_type (const object *op)
 Return true if this item's type is one that cares about whether or not it's been identified – e.g. More...
 
int is_identified (const object *op)
 Return true if the item is identified, either because it is of a type that doesn't ever need identification (e.g. More...
 
int is_magical (const object *op)
 Checks whether object is magical. More...
 
void object_give_identified_properties (object *op)
 Ensure op has all its "identified" properties set. More...
 
void query_base_name (const object *op, int plural, char *buf, size_t size)
 Query a short name for the item. More...
 
void query_name (const object *op, char *buf, size_t size)
 Describes an item. More...
 
void query_short_name (const object *op, char *buf, size_t size)
 query_short_name(object) is similar to query_name(), but doesn't contain any information about object status (worn/cursed/etc.) More...
 
void query_weight (const object *op, char *buf, size_t size)
 Formats the item's weight. More...
 
static StringBufferring_desc (const object *op, int use_media_tags, StringBuffer *buf)
 Describes a ring or amulet, or a skill. More...
 

Variables

body_locations_struct body_locations [NUM_BODY_LOCATIONS]
 The ordering of this is actually doesn't make a difference However, for ease of use, new entries should go at the end so those people that debug the code that get used to something being in the location 4 don't get confused. More...
 
static const int enc_to_item_power []
 This curve may be too steep. More...
 
static const typedata item_types []
 The following is a large table of item types, the fields are: item number, item name, item name (plural), and two numbers that are the skills used to identify them. More...
 
static const int item_types_size = sizeof(item_types)/sizeof(*item_types)
 Number of items in item_types array. More...
 

Detailed Description

Those functions deal with objects in general, including description, body location, and such.

Todo:
put const char *instead of char *when possible.

Definition in file item.cpp.

Function Documentation

◆ bits_set()

static int bits_set ( uint32_t  x)
static

Definition at line 220 of file item.cpp.

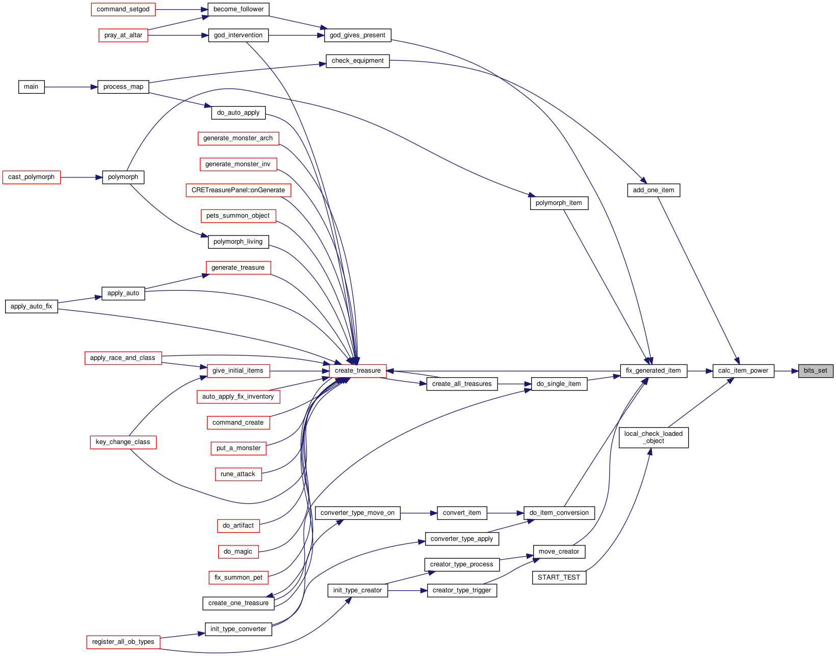
Referenced by calc_item_power().

+ Here is the caller graph for this function:

◆ calc_item_power()

int calc_item_power ( const object op)

This takes an object 'op' and figures out what its item_power rating should be.

This should only really be used by the treasure generation code, and when loading legacy objects. It returns the item_power it calculates.

Parameters
opobject of which to compute the item_power
Returns
op's item power.

Definition at line 235 of file item.cpp.

References AMULET, ARMOUR, object::attacktype, bits_set(), BOOTS, BRACERS, CLOAK, living::exp, FLAG_LIFESAVE, FLAG_MAKE_INVIS, FLAG_REFL_MISSILE, FLAG_REFL_SPELL, FLAG_SEE_IN_DARK, FLAG_STEALTH, FLAG_XRAYS, living::food, get_attr_value(), get_power_from_ench(), GIRDLE, GLOVES, living::grace, HELMET, living::hp, if(), INORGANIC, living::luck, object::magic, NROFATTACKS, NUM_STATS, object::path_attuned, object::path_denied, object::path_repelled, QUERY_FLAG, object::resist, RING, SHIELD, object::slaying, living::sp, object::stats, object::type, and WEAPON.

Referenced by add_one_item(), and fix_generated_item().

+ Here is the call graph for this function:
+ Here is the caller graph for this function:

◆ describe_item()

StringBuffer* describe_item ( const object op,
const object owner,
int  use_media_tags,
StringBuffer buf 
)

Describes an item, in all its details.

  • If it is a monster, lots of information about its abilities will be returned.
  • If it is an item, lots of information about which abilities will be gained about its user will be returned.
  • If it is a player, it writes out the current abilities of the player, which is usually gained by the items applied.

It would be really handy to actually pass another object pointer on who is examining this object. Then, you could reveal certain information depending on what the examiner knows, eg, wouldn't need to use the SEE_INVISIBLE flag to know it is a dragon player examining food. Could have things like a dwarven axe, in which the full abilities are only known to dwarves, etc.

Add 'owner' who is the person examining this object. owner can be null if no one is being associated with this item (eg, debug dump or the like)

Parameters
opobject to describe. Must not be NULL.
ownerplayer examining the object.
use_media_tagsif non-zero, then media tags (colors and such) are inserted in the description. This enables the player to more easily see some things.
bufbuffer that will contain the description. Can be NULL.
Returns
buf, or new StringBuffer the caller must free if buf was NULL.
Note
This function is really much more complicated than it should be, because different objects have different meanings for the same field (eg, wands use 'food' for charges). This means these special cases need to be worked out.
Todo:
Check whether owner is really needed.

Definition at line 951 of file item.cpp.

References living::ac, AMULET, ARMOUR, ARMOUR_SPEED, ARMOUR_SPELLS, ARROW, atnr_is_dragon_enabled(), object::attacktype, BOOTS, BOW, BRACERS, buf, change_resist_msg, CLOAK, living::dam, describe_attacktype(), describe_monster(), describe_resistance(), describe_spellpath_attenuation(), DRINK, living::exp, FLAG_BEEN_APPLIED, FLAG_CURSED, FLAG_LIFESAVE, FLAG_MONSTER, FLAG_REFL_MISSILE, FLAG_REFL_SPELL, FLAG_REFLECTING, FLAG_SEE_IN_DARK, FLAG_STEALTH, FLAG_XRAYS, FLESH, FMT64, living::food, FOOD, FORCE, get_attr_value(), GIRDLE, GLOVES, object::glow_radius, living::grace, HELMET, living::hp, is_dragon_pl(), is_identified(), object::item_power, LAMP, object::last_eat, object::level, living::luck, object::magic, MOVE_FLY_HIGH, MOVE_FLY_LOW, MOVE_SWIM, object::move_type, NUM_STATS, object::path_attuned, object::path_denied, object::path_repelled, PLAYER, QUERY_FLAG, RING, ring_desc(), ROD, SHIELD, short_stat_name, SKILL, SKILL_TOOL, object::slaying, living::sp, object::stats, stringbuffer_append_printf(), stringbuffer_append_string(), stringbuffer_new(), object::title, object::type, WAND, living::wc, WEAPON, and WEAPON_SPEED.

Referenced by artifact_describe(), cfapi_object_describe(), common_ob_describe(), dump_abilities(), knowledge_add_probe_monster(), knowledge_monster_detail(), mon_desc(), and perceive_self().

+ Here is the call graph for this function:
+ Here is the caller graph for this function:

◆ describe_monster()

StringBuffer* describe_monster ( const object op,
int  use_media_tags,
StringBuffer buf 
)

Describes a monster.

Parameters
opmonster to describe. Must not be NULL, and must have FLAG_MONSTER or be a PLAYER.
use_media_tagsif non-zero, then media tags (colors and such) are inserted in the description. This enables the player to more easily see some things.
bufbuffer that will contain the description. Can be NULL.
Returns
buf, or a new StringBuffer the caller should clear if buf was NULL.
Todo:
Rename to describe_living (or equivalent) since called for player too. Fix weird sustenance logic.

Definition at line 777 of file item.cpp.

References object::attacktype, buf, object::contr, describe_attacktype(), describe_resistance(), describe_spellpath_attenuation(), player::digestion, FABS, FLAG_CAN_USE_SKILL, FLAG_CAST_SPELL, FLAG_FRIENDLY, FLAG_HITBACK, FLAG_MONSTER, FLAG_SEE_INVISIBLE, FLAG_STEALTH, FLAG_UNAGGRESSIVE, FLAG_UNDEAD, FLAG_USE_ARMOUR, FLAG_USE_BOW, FLAG_USE_RANGE, FLAG_USE_RING, FLAG_USE_SCROLL, FLAG_USE_WEAPON, player::gen_grace, player::gen_hp, player::gen_sp, is_dragon_pl(), treasurelist::items, living::luck, MIN_ACTIVE_SPEED, object_find_by_type_and_name(), object::path_attuned, object::path_denied, object::path_repelled, PLAYER, QUERY_FLAG, object::randomitems, SKILL, object::speed, SPELL, object::stats, stringbuffer_append_printf(), stringbuffer_append_string(), stringbuffer_new(), t, and object::type.

Referenced by describe_item().

+ Here is the call graph for this function:
+ Here is the caller graph for this function:

◆ describe_resistance()

StringBuffer* describe_resistance ( const object op,
int  newline,
int  use_media_tags,
StringBuffer buf 
)

Generates the visible naming for resistances.

Parameters
opobject we want information about.
newlineIf TRUE, we don't put parens around the description but do put a newline at the end. Useful when dumping to files
use_media_tagsif non-zero, then media tags (colors and such) are inserted in the description. This enables the player to more easily see some things.
bufbuffer that will receive the description. Can be NULL.
Returns
buf, a new StringBuffer the caller should free if buf was NULL.

Definition at line 372 of file item.cpp.

References atnr_is_dragon_enabled(), buf, FLESH, NROFATTACKS, object::resist, resist_color, resist_plus, stringbuffer_append_printf(), stringbuffer_append_string(), stringbuffer_new(), and object::type.

Referenced by describe_god(), describe_item(), describe_monster(), dump_gods(), and ring_desc().

+ Here is the call graph for this function:
+ Here is the caller graph for this function:

◆ get_power_from_ench()

int get_power_from_ench ( int  ench)

Definition at line 212 of file item.cpp.

References enc_to_item_power.

Referenced by calc_item_power(), and fix_generated_item().

+ Here is the caller graph for this function:

◆ get_typedata()

const typedata* get_typedata ( int  itemtype)
Parameters
itemtypeitem type for which to return typedata.
Returns
typedata that has a number equal to itemtype, if there isn't one, returns NULL

Definition at line 323 of file item.cpp.

References item_types, and item_types_size.

Referenced by cost_approx_str(), examine_autoidentify(), is_identifiable_type(), parse_shop_string(), price_approx(), and skill_ident().

+ Here is the caller graph for this function:

◆ get_typedata_by_name()

const typedata* get_typedata_by_name ( const char *  name)
Parameters
nameitem name for which to return typedata. Singular form is preferred.
Returns
typedata that has a name equal to itemtype, if there isn't one, return the plural name that matches, if there still isn't one return NULL
Note
will emit an Info if found by plural form.

Definition at line 343 of file item.cpp.

References item_types, item_types_size, llevInfo, LOG(), and name.

Referenced by parse_shop_string().

+ Here is the call graph for this function:
+ Here is the caller graph for this function:

◆ identify()

object* identify ( object op)

Identifies an item.

Supposed to fix face-values as well here, but later. Note - this may merge op with other object, so this function returns either the merged object or the original if no merge happened.

Parameters
opitem to identify. Can be already identified without ill effects.
Return values
objectThe identify object - this may vary from op if the object was merged.

Definition at line 1426 of file item.cpp.

References add_refcount(), object::arch, CLEAR_FLAG, archetype::clone, object::container, object::env, esrv_update_item(), FLAG_BLESSED, FLAG_CURSED, FLAG_DAMNED, FLAG_IDENTIFIED, FLAG_KNOWN_BLESSED, FLAG_KNOWN_CURSED, FLAG_NO_SKILL_IDENT, free_string(), GET_MAP_TOP, object::inv, object::map, map_find_by_type(), object::name, object::name_pl, object_get_player_container(), object_give_identified_properties(), object_merge(), object_update(), PLAYER, POTION, QUERY_FLAG, object::randomitems, SET_FLAG, object::title, object::type, UP_OBJ_FACE, UPD_ALL, UPD_FACE, UPD_FLAGS, UPD_NAME, object::x, and object::y.

Referenced by apply_auto(), cast_create_food(), cast_identify(), cfapi_object_identify(), identify_altar_type_move_on(), identify_object_with_skill(), monster_do_talk_npc(), potion_type_apply(), scroll_type_apply(), sell_item(), and spellbook_type_apply().

+ Here is the call graph for this function:
+ Here is the caller graph for this function:

◆ is_identifiable_type()

int is_identifiable_type ( const object op)

Return true if this item's type is one that cares about whether or not it's been identified – e.g.

money and walls don't care (they are considered to be "always identified" no matter what FLAG_IDENTIFIED says) but weapons and scrolls do. In practice, this means anything with at least one identifyskill in the typedata, or skill tools (which have no identifyskill, but can still be IDed using magic).

Parameters
opObject to check.
Returns
True if the object can be identified.
Todo:
Ideally, this distinction would be meaningless and we'd just always check FLAG_IDENTIFIED, and assume that items that shouldn't ever need to be identified will always have the flag set. In practice we can't reliably make that assumption.

Definition at line 1329 of file item.cpp.

References get_typedata(), typedata::identifyskill, SKILL_TOOL, and object::type.

Referenced by command_create(), examine_fluff(), give_initial_items(), and is_identified().

+ Here is the call graph for this function:
+ Here is the caller graph for this function:

◆ is_identified()

int is_identified ( const object op)

Return true if the item is identified, either because it is of a type that doesn't ever need identification (e.g.

money), or because it has FLAG_IDENTIFIED set. Uses is_identifiable_type() to distinguish between the two cases.

Parameters
opObject to check.
Returns
true if the item has been identified, or doesn't need identification.

Definition at line 1353 of file item.cpp.

References FLAG_IDENTIFIED, is_identifiable_type(), and QUERY_FLAG.

Referenced by add_abilities(), cast_create_food(), cast_identify(), describe_item(), examine(), examine_fluff(), examine_rod_charge_level(), examine_wand_charge_level(), identify_altar_type_move_on(), identify_object_with_skill(), make_item_from_recipe(), price_base(), query_base_name(), query_flags(), query_short_name(), and spellbook_type_describe().

+ Here is the call graph for this function:
+ Here is the caller graph for this function:

◆ is_magical()

int is_magical ( const object op)

Checks whether object is magical.

A magical item is one that increases/decreases any abilities, provides a resistance, has a generic magical bonus, or is an artifact.

Parameters
opitem to check.
Returns
true if the item is magical.

Definition at line 1232 of file item.cpp.

References living::ac, AMULET, ARMOUR, ATNR_PHYSICAL, BOOTS, living::dam, living::exp, FLAG_ALIVE, FLAG_REFL_MISSILE, FLAG_REFL_SPELL, FLAG_STEALTH, FLAG_XRAYS, living::food, get_attr_value(), GIRDLE, GLOVES, living::grace, HELMET, living::hp, living::luck, object::magic, object::move_type, NROFATTACKS, NUM_STATS, POTION, POWER_CRYSTAL, QUERY_FLAG, object::resist, RING, ROD, SCROLL, SHIELD, living::sp, SPELLBOOK, object::stats, object::title, object::type, WAND, and living::wc.

Referenced by apply_auto(), cast_detection(), cfapi_object_get_property(), detect_magic_on_item(), query_base_name(), and query_short_name().

+ Here is the call graph for this function:
+ Here is the caller graph for this function:

◆ object_give_identified_properties()

void object_give_identified_properties ( object op)

◆ query_base_name()

void query_base_name ( const object op,
int  plural,
char *  buf,
size_t  size 
)

Query a short name for the item.

This is a lot like query_name(), but we don't include the item count or item status. Used for inventory sorting and sending to client. If plural is set, we generate the plural name of this.

Parameters
opitem we want the name of.
pluralwhether to get the singular or plural name
bufbuffer that will contain the object's name. Must not be NULL.
sizebuffer's length

Definition at line 689 of file item.cpp.

References AMULET, buf, FLAG_BEEN_APPLIED, FLAG_IDENTIFIED, object::inv, is_identified(), is_magical(), object::level, object::magic, object::name, object::name_pl, object::nrof, QUERY_FLAG, RING, ring_desc(), ROD, safe_strcat(), SCROLL, SKILL, SPELLBOOK, stringbuffer_finish(), strlcpy(), object::title, object::type, WAND, and object::weight.

Referenced by add_object_to_socklist(), add_shop_item(), cfapi_object_get_property(), command_rename_item(), esrv_update_item(), fire_misc_object(), matches_sacrifice(), object_matches_string(), rangetostring(), send_updated_shoottype(), and use_alchemy().

+ Here is the call graph for this function:
+ Here is the caller graph for this function:

◆ query_name()

void query_name ( const object op,
char *  buf,
size_t  size 
)

Describes an item.

Parameters
opitem to describe. Must not be NULL.
bufbuffer that will contain the description.
sizesize of buffer.

Definition at line 588 of file item.cpp.

References AMULET, ARMOUR, BOOK, BOOTS, BOW, BRACERS, buf, CLOAK, CONTAINER, object::container, object::env, FLAG_APPLIED, FLAG_BLESSED, FLAG_CURSED, FLAG_DAMNED, FLAG_IDENTIFIED, FLAG_INV_LOCKED, FLAG_KNOWN_BLESSED, FLAG_KNOWN_CURSED, FLAG_KNOWN_MAGICAL, FLAG_NO_SKILL_IDENT, FLAG_UNPAID, GIRDLE, GLOVES, HELMET, QUERY_FLAG, query_short_name(), RING, ROD, safe_strcat(), SHIELD, SKILL, object::type, WAND, and WEAPON.

Referenced by animate_weapon(), apply_builder_item(), apply_builder_remove(), apply_by_living(), apply_check_apply_restrictions(), apply_check_race_restrictions(), apply_container(), apply_special(), apply_update_ranged_skill(), attack_hth(), attempt_jump(), attempt_steal(), blind_living(), cast_smite_spell(), cast_spell(), cfapi_object_find_archetype_inside(), cfapi_object_forget_spell(), cfapi_object_get_property(), command_insert_into(), command_mark(), command_remove(), common_ob_describe(), converter_type_move_on(), do_skill(), do_skill_attack(), do_throw(), drop_object(), empty_container(), exit_type_apply(), find_key(), find_player_options(), find_throw_ob(), god_examines_item(), hit_with_one_attacktype(), inventory(), kill_object(), knowledge_alchemy_detail(), lamp_type_describe(), leave(), legacy_ob_describe(), look_at(), make_formula_book(), mark_item_cmd(), mimic_type_apply(), monster_can_detect_enemy(), monster_find_throw_ob(), monster_format_say(), object_matches_string(), pick_up_object(), polymorph_melt(), power_crystal_describe(), power_crystal_type_apply(), put_object_in_sack(), recharge(), recursive_roll(), sack_can_hold(), save_life(), save_throw_object(), sell_item(), send_updated_shoottype(), shop_pay_unpaid_callback(), singing(), skillscroll_type_apply(), spellbook_type_apply(), spellbook_type_describe(), transport_type_apply(), treasure_type_apply(), unapply_for_ob(), unapply_special(), use_oratory(), and write_scroll().

+ Here is the call graph for this function:

◆ query_short_name()

void query_short_name ( const object op,
char *  buf,
size_t  size 
)

query_short_name(object) is similar to query_name(), but doesn't contain any information about object status (worn/cursed/etc.)

Parameters
opobject to describe.
bufbuffer which will contain the name. Must not be NULL.
sizebuffer length.

Definition at line 513 of file item.cpp.

References AMULET, buf, FLAG_BEEN_APPLIED, FLAG_IDENTIFIED, object::inv, is_identified(), is_magical(), object::level, object::magic, object::name, object::name_pl, object::nrof, QUERY_FLAG, RING, ring_desc(), ROD, safe_strcat(), SCROLL, SKILL, SPELLBOOK, stringbuffer_finish(), strlcpy(), object::title, object::type, WAND, and object::weight.

Referenced by cast_item_curse_or_bless(), cfapi_object_get_property(), command_lock_item(), dragon_ability_gain(), follower_remove_given_items(), god_gives_present(), lock_item_cmd(), object_matches_string(), player_attack_door(), query_name(), remove_force(), spellbook_type_apply(), transmute_item_to_flower(), and write_note().

+ Here is the call graph for this function:
+ Here is the caller graph for this function:

◆ query_weight()

void query_weight ( const object op,
char *  buf,
size_t  size 
)

Formats the item's weight.

Parameters
opobject we want the weight of.
[out]bufbuffer to write to.
sizebuffer size.

Definition at line 415 of file item.cpp.

References buf, object::carrying, NROF(), and object::weight.

Referenced by inventory().

+ Here is the call graph for this function:
+ Here is the caller graph for this function:

◆ ring_desc()

static StringBuffer* ring_desc ( const object op,
int  use_media_tags,
StringBuffer buf 
)
static

Describes a ring or amulet, or a skill.

Parameters
opitem to describe, must be RING, AMULET or SKILL.
use_media_tagsif non-zero, then media tags (colors and such) are inserted in the description. This enables the player to more easily see some things.
bufbuffer that will contain the description. If NULL a new one is created.
Returns
buf, or a new StringBuffer the caller should free if buf was NULL.
Todo:
why does this also describe a SKILL?

Definition at line 438 of file item.cpp.

References living::ac, AMULET, buf, living::dam, describe_resistance(), describe_spellpath_attenuation(), living::exp, FLAG_IDENTIFIED, FLAG_LIFESAVE, FLAG_REFL_MISSILE, FLAG_REFL_SPELL, FLAG_STEALTH, FMT64, living::food, get_attr_value(), object::glow_radius, living::grace, living::hp, living::luck, NUM_STATS, object::path_attuned, object::path_denied, object::path_repelled, QUERY_FLAG, RING, short_stat_name, SKILL, living::sp, object::stats, stringbuffer_append_printf(), stringbuffer_append_string(), stringbuffer_length(), stringbuffer_new(), object::type, and living::wc.

Referenced by describe_item(), query_base_name(), and query_short_name().

+ Here is the call graph for this function:
+ Here is the caller graph for this function:

Variable Documentation

◆ body_locations

Initial value:
= {
{ "body_range", "in your range slot", "in a human's range slot" },
{ "body_arm", "on your arm", "on a human's arm" },
{ "body_torso", "on your body", "on a human's torso" },
{ "body_head", "on your head", "on a human's head" },
{ "body_neck", "around your neck", "around a human's neck" },
{ "body_skill", "in your skill slot", "in a human's skill slot" },
{ "body_finger", "on your finger", "on a human's finger" },
{ "body_shoulder", "around your shoulders", "around a human's shoulders" },
{ "body_foot", "on your feet", "on a human's feet" },
{ "body_hand", "on your hands", "on a human's hands" },
{ "body_wrist", "around your wrists", "around a human's wrist" },
{ "body_waist", "around your waist", "around a human's waist" },
{ "body_leg", "around your legs", "around a human's legs" },
}

The ordering of this is actually doesn't make a difference However, for ease of use, new entries should go at the end so those people that debug the code that get used to something being in the location 4 don't get confused.

The ordering in save_name, use_name, nonuse_name. save_name is the name used to load/save it from files. It should match that of the doc/Developers/objects. The only real limitation is that it shouldn't have spaces or other characters that may mess up the match code. It must also start with body_ use_name is how we describe the location if we can use it. nonuse_name is how we describe it if we can't use it. I think the values below will make it pretty clear how those work out They are basically there to make life a little easier - if a character examines an item and it says it goes on 'your arm', its pretty clear they can use it. See the last sample (commented out) for a dragon Note that using the term 'human' may not be very accurate, humanoid may be better. Basically, for the use/nonuse, the code does something like: "This item goes %s\n", with the use/nonuse values filling in the s

Definition at line 55 of file item.cpp.

Referenced by command_body(), examine(), get_ob_diff(), and set_body_info().

◆ enc_to_item_power

const int enc_to_item_power[]
static
Initial value:
= {
0, 0, 1, 2, 3, 4,
5, 7, 9, 11, 13,
15, 18, 21, 24, 27,
30, 35, 40, 45, 50
}

This curve may be too steep.

But the point is that there should be tough choices - there is no real point to this if everyone can wear whatever they want with no worries. Perhaps having the steep curve is good (maybe even steeper), but allowing players to have 2 * level instead. Ideally, top level characters should only be able to use 2-3 of the most powerful items. note that this table is only really used for program generated items - custom objects can use whatever they want.

Definition at line 205 of file item.cpp.

Referenced by get_power_from_ench().

◆ item_types

const typedata item_types[]
static

The following is a large table of item types, the fields are: item number, item name, item name (plural), and two numbers that are the skills used to identify them.

Anytime a new item type is added or removed, this list should be altered to reflect that. The defines for the numerical values are in define.h

Definition at line 79 of file item.cpp.

Referenced by get_typedata(), and get_typedata_by_name().

◆ item_types_size

const int item_types_size = sizeof(item_types)/sizeof(*item_types)
static

Number of items in item_types array.

Definition at line 194 of file item.cpp.

Referenced by get_typedata(), and get_typedata_by_name().