|
Gridarta Editor
|
Implementation of MapModel that covers the similarities between crossfire and daimonin. More...
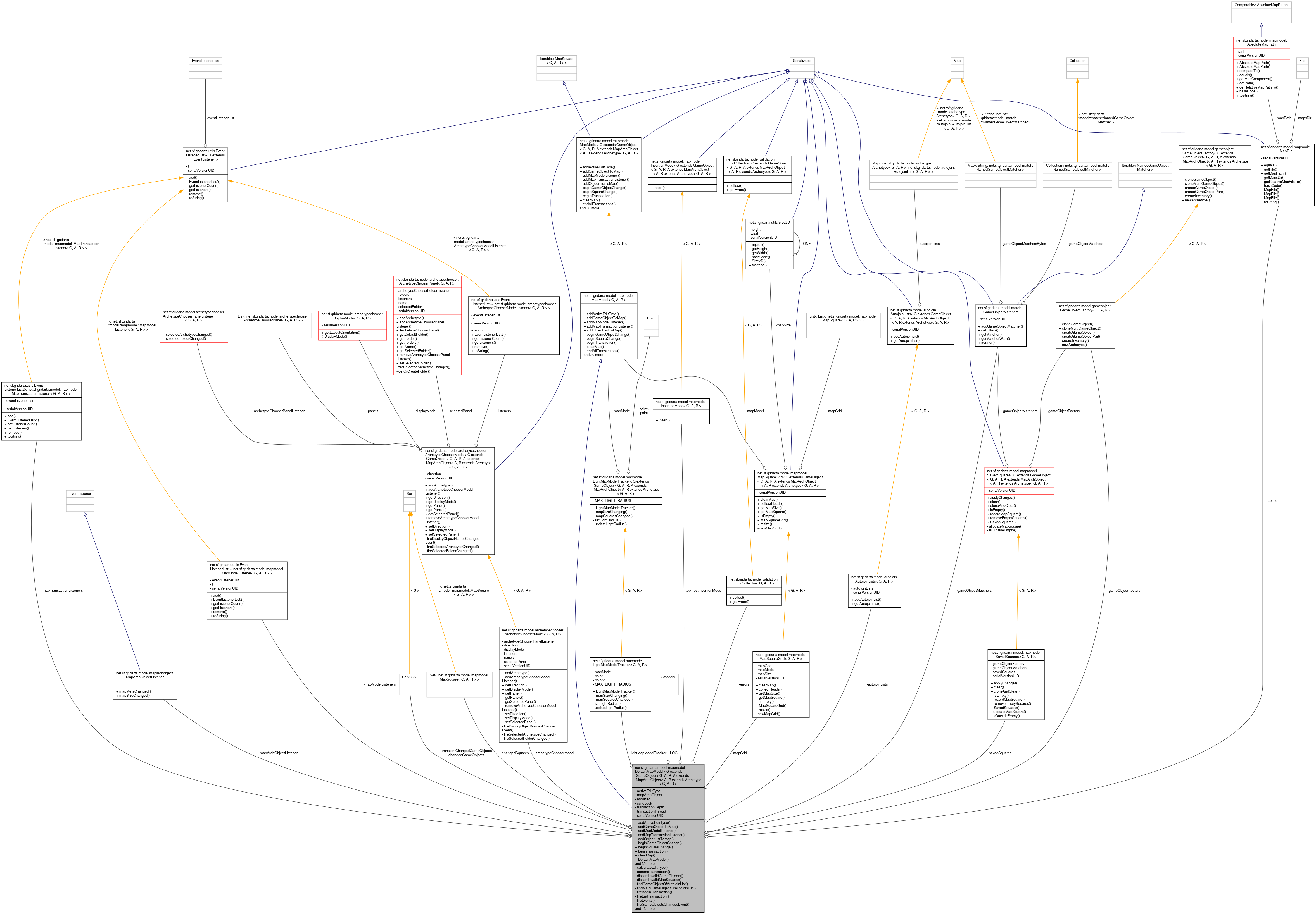
Inheritance diagram for net.sf.gridarta.model.mapmodel.DefaultMapModel< G extends GameObject< G, A, R, A extends MapArchObject< A, R extends Archetype< G, A, R >:
Collaboration diagram for net.sf.gridarta.model.mapmodel.DefaultMapModel< G extends GameObject< G, A, R, A extends MapArchObject< A, R extends Archetype< G, A, R >:Public Member Functions | |
| void | addActiveEditType (final int editType) |
| void | addGameObjectToMap (@NotNull final G gameObject, @NotNull final Point pos, @NotNull final InsertionMode< G, A, R > insertionMode) |
| void | addMapModelListener (@NotNull final MapModelListener< G, A, R > listener) |
| void | addMapTransactionListener (@NotNull final MapTransactionListener< G, A, R > listener) |
| void | addObjectListToMap (@NotNull final Iterable< G > objects) |
| void | beginGameObjectChange (@NotNull final G gameObject) |
| void | beginSquareChange (@NotNull final MapSquare< G, A, R > mapSquare) |
| void | beginTransaction (@NotNull final String name) |
| void | clearMap () |
| DefaultMapModel (@NotNull final AutojoinLists< G, A, R > autojoinLists, @NotNull final A mapArchObject, @NotNull final ArchetypeChooserModel< G, A, R > archetypeChooserModel, @NotNull final GameObjectFactory< G, A, R > gameObjectFactory, @NotNull final GameObjectMatchers gameObjectMatchers, @NotNull final InsertionMode< G, A, R > topmostInsertionMode) | |
| Create a new instance. More... | |
| void | endAllTransactions () |
| void | endGameObjectChange (@NotNull final G gameObject) |
| void | endSquareChange (@NotNull final MapSquare< G, A, R > mapSquare) |
| void | endTransaction () |
| void | endTransaction (final boolean fireEvent) |
| void | facesReloaded () |
| List< G > | getAllGameObjects () |
| ErrorCollector< G, A, R > | getErrors () |
| A | getMapArchObject () |
| MapFile | getMapFile () |
| MapFile | getMapFile (@NotNull final MapPath mapPath) throws SameMapException, UnsavedMapException |
| MapSquare< G, A, R > | getMapSquare (@NotNull final Point pos) |
| int | getTransactionDepth () |
| G | insertArchToMap (@NotNull final BaseObject< G, A, R, ?> templateBaseObject, @Nullable final G nextGameObject, @NotNull final Point pos, final boolean join) |
| I'm too complex More... | |
| G | insertBaseObject (@NotNull final BaseObject< G, A, R, ?> baseObject, @NotNull final Point pos, final boolean allowMany, final boolean join, @NotNull final InsertionMode< G, A, R > insertionMode) |
| boolean | isAnyTransactionActive () |
| boolean | isAreaEmpty (final int left, final int top, final int width, final int height) |
| boolean | isEmpty () |
| boolean | isModified () |
| boolean | isMultiArchFittingToMap (@NotNull final Archetype< G, A, R > archetype, @NotNull final Point pos, final boolean allowDouble) |
| Iterator< MapSquare< G, A, R > > | iterator () |
| void | mapClosed () |
| void | moveEnv (@NotNull final G gameObject, @NotNull final Point pos, @NotNull final G nextGameObject) |
| void | moveInv (@NotNull final G gameObject, @NotNull final GameObject< G, A, R > prevGameObject) |
| void | nextPoint (final Point point, final int direction) |
| void | removeGameObject (@NotNull final G gameObject, final boolean join) |
| void | removeMapModelListener (@NotNull final MapModelListener< G, A, R > listener) |
| void | removeMapTransactionListener (@NotNull final MapTransactionListener< G, A, R > listener) |
| void | resetModified () |
| void | setErrors (@NotNull final ErrorCollector< G, A, R > errors) |
| void | setMapFile (@Nullable final MapFile mapFile) |
| void | transientGameObjectChange (@NotNull final G gameObject) |
Public Member Functions inherited from net.sf.gridarta.model.mapmodel.MapModel< G, A, R > | |
| void | addActiveEditType (int editType) |
| Add edit type to the bitmask of active types. More... | |
| void | addGameObjectToMap ( @NotNull G gameObject, @NotNull Point pos, @NotNull InsertionMode< G, A, R > insertionMode) |
| Add a gameObject to the map. More... | |
| void | addMapModelListener ( @NotNull MapModelListener< G, A, R > listener) |
| Register a map listener. More... | |
| void | addMapTransactionListener ( @NotNull MapTransactionListener< G, A, R > listener) |
| Registers a map transaction listener. More... | |
| void | addObjectListToMap ( @NotNull Iterable< G > objects) |
| Adds a list of GameObjects to this map. More... | |
| void | beginGameObjectChange ( @NotNull G gameObject) |
| Method to notify the model that a game object is about to change. More... | |
| void | beginSquareChange ( @NotNull MapSquare< G, A, R > mapSquare) |
| Method to notify the model that a map square is about to change. More... | |
| void | beginTransaction ( @NotNull String name) |
| Starts a new transaction. More... | |
| void | clearMap () |
| Clears this map completely. More... | |
| void | endAllTransactions () |
| Ends all transaction. More... | |
| void | endGameObjectChange ( @NotNull G gameObject) |
| Method to notify the model that a game object was changed. More... | |
| void | endSquareChange ( @NotNull MapSquare< G, A, R > mapSquare) |
| Method to notify the model that a map square was changed. More... | |
| void | endTransaction () |
| End a transaction. More... | |
| void | endTransaction (boolean fireEvent) |
| End a transaction. More... | |
| void | facesReloaded () |
| Will be called whenever the archetype faces have been reloaded. More... | |
| List< G > | getAllGameObjects () |
| Returns all game objects. More... | |
| ErrorCollector< G, A, R > | getErrors () |
| Gets the errors in this map. More... | |
| A | getMapArchObject () |
| Returns the Map Arch Object with the meta information about the map. More... | |
| MapFile | getMapFile () |
| Returns the map file. More... | |
| MapFile | getMapFile ( @NotNull MapPath mapPath) throws SameMapException, UnsavedMapException |
| Returns the map file for a map that can be reached by following a MapPath from this map. More... | |
| MapSquare< G, A, R > | getMapSquare ( @NotNull Point pos) |
| Get the square at a specified location. More... | |
| int | getTransactionDepth () |
| Get the transaction depth, which is the number of beginTransaction(String) invocations without matching endTransaction() invocations. More... | |
| G | insertArchToMap ( @NotNull BaseObject< G, A, R, ?> templateBaseObject, @Nullable G nextGameObject, @NotNull Point pos, boolean join) |
| Insert a game object to the map at a specified position. More... | |
| G | insertBaseObject ( @NotNull BaseObject< G, A, R, ?> baseObject, @NotNull Point pos, boolean allowMany, boolean join, @NotNull InsertionMode< G, A, R > insertionMode) |
| Inserts a BaseObject to a map. More... | |
| boolean | isAnyTransactionActive () |
| Returns whether a transaction is currently active. More... | |
| boolean | isAreaEmpty (int left, int top, int width, int height) |
| Checks whether an area of a map is completely empty. More... | |
| boolean | isEmpty () |
| Returns whether the map is empty. More... | |
| boolean | isModified () |
| Return whether the map has been modified from the on-disk state. More... | |
| boolean | isMultiArchFittingToMap ( @NotNull Archetype< G, A, R > archetype, @NotNull Point pos, boolean allowDouble) |
| Checks whether an GameObject (multi-arch) would still fit on this map. More... | |
| void | mapClosed () |
| This function must be called if this instance is freed. More... | |
| void | moveEnv ( @NotNull G gameObject, @NotNull Point pos, @NotNull G nextGameObject) |
| Moves a GameObject to its environment. More... | |
| void | moveInv ( @NotNull G gameObject, @NotNull GameObject< G, A, R > prevGameObject) |
| Moves a GameObject to the inventory of another game object. More... | |
| void | nextPoint (Point point, int direction) |
| Moves the given point forward or backward one map square. More... | |
| void | removeGameObject ( @NotNull G gameObject, boolean join) |
| Delete an existing GameObject from the map. More... | |
| void | removeMapModelListener ( @NotNull MapModelListener< G, A, R > listener) |
| Unregister a map listener. More... | |
| void | removeMapTransactionListener ( @NotNull MapTransactionListener< G, A, R > listener) |
| Unregisters a map transaction listener. More... | |
| void | resetModified () |
| Resets the modified flag to false. More... | |
| void | setErrors ( @NotNull ErrorCollector< G, A, R > errors) |
| Sets the errors in this map. More... | |
| void | setMapFile ( @Nullable MapFile mapFile) |
| Sets the map file. More... | |
| void | transientGameObjectChange ( @NotNull G gameObject) |
| Method to notify the model that a game object was changed but need not be restored by undo/redo. More... | |
Private Member Functions | |
| int | calculateEditType (@NotNull final GameObject<?, ?, ?> gameObject, final int checkType) |
| Returns the edit type for a GameObject. More... | |
| void | commitTransaction () |
| Performs ending a transaction. More... | |
| void | discardInvalidGameObjects (@NotNull final Iterable< G > gameObjects, @NotNull final Size2D mapSize) |
| Discards game objects that are out of map bounds. More... | |
| void | discardInvalidMapSquares (@NotNull final Iterable< MapSquare< G, A, R >> mapSquares, @NotNull final Size2D mapSize) |
| Discards map squares that are out of map bounds. More... | |
| G | findGameObjectOfAutojoinList (@NotNull final Point point, @NotNull final AutojoinList< G, A, R > autojoinList) |
| Looks for an archetype at map-position point which is part of an autojoin list. More... | |
| GameObject< G, A, R > | findMainGameObjectOfAutojoinList (@NotNull final Point point, @NotNull final AutojoinList< G, A, R > autojoinList) |
| Looks for an archetype at map-position point which is the main archetypes part of an autojoin list. More... | |
| void | fireBeginTransaction (@NotNull final String name) |
| Fire a begin transaction event. More... | |
| void | fireEndTransaction () |
| Fire an end transaction event. More... | |
| void | fireEvents () |
| Deliver all pending events. More... | |
| void | fireGameObjectsChangedEvent (@NotNull final Set< G > gameObjects, @NotNull final Set< G > transientGameObjects) |
| Fire a GameObjectsChangedEvent. More... | |
| void | fireMapFileChanged (@Nullable final MapFile oldMapFile) |
| Fires a map file changed event. More... | |
| void | fireMapSizeChanged (@NotNull final Size2D newSize) |
| Fire a map size changed event. More... | |
| void | fireMapSquaresChangedEvent (final Set< MapSquare< G, A, R >> mapSquares) |
| Fire a MapSquaresChangedEvent. More... | |
| void | fireModifiedChanged () |
| Fires a map size changed event. More... | |
| void | firePostEndTransaction () |
| Fire a post-end transaction event. More... | |
| void | firePreBeginTransaction () |
| Fire a pre-begin transaction event. More... | |
| void | joinDelete (@NotNull final Point point, @NotNull final R archetype) |
| Do autojoining on deletion of an GameObject on the map. More... | |
| void | joinDelete (@NotNull final Point point, @NotNull final AutojoinList< G, A, R > autojoinList, final int dx, final int dy, final int reverseDir, final int dir, final int altIndex) |
| InsertionResult< G, A, R > | joinInsert (@NotNull final Point point, @NotNull final R archetype) |
| Do autojoining on insertion of an game object on the map. More... | |
| int | joinInsert (@NotNull final Point point, @NotNull final AutojoinList< G, A, R > autojoinList, final int dx, final int dy, final int dir, final int reverseDir, final int altIndex) |
| void | resizeMapInt (@NotNull final Size2D newSize) |
| Resizes the map grid after the map size has changed. More... | |
| void | setModified () |
| Marks the map as being modified. More... | |
| void | updateEditType (@NotNull final GameObject< G, A, R > gameObject, final int checkType) |
| Updates the edit type of a GameObject. More... | |
Private Attributes | |
| int | activeEditType |
| Contains the edit types that have already been (requested and) calculated (edit types get calculated only when needed to save time). More... | |
| final ArchetypeChooserModel< G, A, R > | archetypeChooserModel |
| The ArchetypeChooserModel to use when inserting directional game objects. More... | |
| final AutojoinLists< G, A, R > | autojoinLists |
| The AutojoinLists for performing autojoining. More... | |
| final Set< G > | changedGameObjects = new HashSet<>() |
| The ArrayList with changed gameObjects. More... | |
| final Set< MapSquare< G, A, R > > | changedSquares = new HashSet<>() |
| The ArrayList with changed squares. More... | |
| ErrorCollector< G, A, R > | errors = new DefaultErrorCollector<>() |
| The errors of this map model. More... | |
| final GameObjectFactory< G, A, R > | gameObjectFactory |
| The GameObjectFactory for creating GameObjects. More... | |
| final GameObjectMatchers | gameObjectMatchers |
| The GameObjectMatchers to use. More... | |
| final LightMapModelTracker< G, A, R > | lightMapModelTracker = new LightMapModelTracker<>(this) |
| The LightMapModelTracker tracking this instance. More... | |
| final A | mapArchObject |
| The MapArchObject associated with this model. More... | |
| final transient MapArchObjectListener | mapArchObjectListener |
| The MapArchObjectListener used to detect changes in mapArchObject and set the modified flag accordingly. More... | |
| MapFile | mapFile |
| The backing map file. More... | |
| final MapSquareGrid< G, A, R > | mapGrid |
| The map, containing all arches grid-wise. More... | |
| final EventListenerList2< MapModelListener< G, A, R > > | mapModelListeners = new EventListenerList2<>(MapModelListener.class) |
| The registered MapModelListeners. More... | |
| final EventListenerList2< MapTransactionListener< G, A, R > > | mapTransactionListeners = new EventListenerList2<>(MapTransactionListener.class) |
| The registered MapTransactionListeners. More... | |
| boolean | modified |
| Set if the map has changed since last save. More... | |
| final SavedSquares< G, A, R > | savedSquares |
| Records unchanged square contents for all squares in changedSquares. More... | |
| final transient Object | syncLock = new Object() |
| Sync Lock Object. More... | |
| final InsertionMode< G, A, R > | topmostInsertionMode |
| The "topmost" InsertionMode. More... | |
| int | transactionDepth |
| The transaction depth. More... | |
| transient Thread | transactionThread |
| The thread that performs the current transaction. More... | |
| final Set< G > | transientChangedGameObjects = new HashSet<>() |
| The ArrayList with transient changed gameObjects. More... | |
Static Private Attributes | |
| static final Category | LOG = Logger.getLogger(DefaultMapModel.class) |
| The Logger for printing log messages. More... | |
| static final long | serialVersionUID = 1L |
| The serial version UID. More... | |
Implementation of MapModel that covers the similarities between crossfire and daimonin.
The transaction system is not implemented in a way that supports overriding its method for change. Therefore all methods belonging to the transaction system are final.
Definition at line 60 of file DefaultMapModel.java.
| net.sf.gridarta.model.mapmodel.DefaultMapModel< G extends GameObject< G, A, R, A extends MapArchObject< A, R extends Archetype< G, A, R >.DefaultMapModel | ( | @NotNull final AutojoinLists< G, A, R > | autojoinLists, |
| @NotNull final A | mapArchObject, | ||
| @NotNull final ArchetypeChooserModel< G, A, R > | archetypeChooserModel, | ||
| @NotNull final GameObjectFactory< G, A, R > | gameObjectFactory, | ||
| @NotNull final GameObjectMatchers | gameObjectMatchers, | ||
| @NotNull final InsertionMode< G, A, R > | topmostInsertionMode | ||
| ) |
Create a new instance.
| autojoinLists | the autojoin lists instance to use |
| mapArchObject | the map arch object to associate with this model |
| archetypeChooserModel | the archetype chooser control |
| gameObjectFactory | the game object factory for creating game objects |
| gameObjectMatchers | the game object matchers to use |
| topmostInsertionMode | the "topmost" insertion mode |
Definition at line 232 of file DefaultMapModel.java.
References net.sf.gridarta.model.mapmodel.DefaultMapModel< G extends GameObject< G, A, R, A extends MapArchObject< A, R extends Archetype< G, A, R >.archetypeChooserModel, net.sf.gridarta.model.mapmodel.DefaultMapModel< G extends GameObject< G, A, R, A extends MapArchObject< A, R extends Archetype< G, A, R >.autojoinLists, net.sf.gridarta.model.mapmodel.DefaultMapModel< G extends GameObject< G, A, R, A extends MapArchObject< A, R extends Archetype< G, A, R >.gameObjectFactory, net.sf.gridarta.model.mapmodel.DefaultMapModel< G extends GameObject< G, A, R, A extends MapArchObject< A, R extends Archetype< G, A, R >.gameObjectMatchers, net.sf.gridarta.model.mapmodel.DefaultMapModel< G extends GameObject< G, A, R, A extends MapArchObject< A, R extends Archetype< G, A, R >.mapArchObject, and net.sf.gridarta.model.mapmodel.DefaultMapModel< G extends GameObject< G, A, R, A extends MapArchObject< A, R extends Archetype< G, A, R >.topmostInsertionMode.
| void net.sf.gridarta.model.mapmodel.DefaultMapModel< G extends GameObject< G, A, R, A extends MapArchObject< A, R extends Archetype< G, A, R >.addActiveEditType | ( | final int | editType | ) |
Definition at line 873 of file DefaultMapModel.java.
References net.sf.gridarta.model.mapmodel.DefaultMapModel< G extends GameObject< G, A, R, A extends MapArchObject< A, R extends Archetype< G, A, R >.beginTransaction(), net.sf.gridarta.model.mapmodel.DefaultMapModel< G extends GameObject< G, A, R, A extends MapArchObject< A, R extends Archetype< G, A, R >.endTransaction(), and net.sf.gridarta.model.mapmodel.DefaultMapModel< G extends GameObject< G, A, R, A extends MapArchObject< A, R extends Archetype< G, A, R >.updateEditType().
Here is the call graph for this function:| void net.sf.gridarta.model.mapmodel.DefaultMapModel< G extends GameObject< G, A, R, A extends MapArchObject< A, R extends Archetype< G, A, R >.addGameObjectToMap | ( | @NotNull final G | gameObject, |
| @NotNull final Point | pos, | ||
| @NotNull final InsertionMode< G, A, R > | insertionMode | ||
| ) |
Definition at line 802 of file DefaultMapModel.java.
Referenced by net.sf.gridarta.model.mapmodel.DefaultMapModel< G extends GameObject< G, A, R, A extends MapArchObject< A, R extends Archetype< G, A, R >.addObjectListToMap(), and net.sf.gridarta.model.mapmodel.DefaultMapModel< G extends GameObject< G, A, R, A extends MapArchObject< A, R extends Archetype< G, A, R >.moveEnv().
Here is the call graph for this function:
Here is the caller graph for this function:| void net.sf.gridarta.model.mapmodel.DefaultMapModel< G extends GameObject< G, A, R, A extends MapArchObject< A, R extends Archetype< G, A, R >.addMapModelListener | ( | @NotNull final MapModelListener< G, A, R > | listener | ) |
Definition at line 360 of file DefaultMapModel.java.
References net.sf.gridarta.utils.EventListenerList2< T extends EventListener >.add().
Here is the call graph for this function:| void net.sf.gridarta.model.mapmodel.DefaultMapModel< G extends GameObject< G, A, R, A extends MapArchObject< A, R extends Archetype< G, A, R >.addMapTransactionListener | ( | @NotNull final MapTransactionListener< G, A, R > | listener | ) |
Definition at line 370 of file DefaultMapModel.java.
References net.sf.gridarta.utils.EventListenerList2< T extends EventListener >.add().
Here is the call graph for this function:| void net.sf.gridarta.model.mapmodel.DefaultMapModel< G extends GameObject< G, A, R, A extends MapArchObject< A, R extends Archetype< G, A, R >.addObjectListToMap | ( | @NotNull final Iterable< G > | objects | ) |
| void net.sf.gridarta.model.mapmodel.DefaultMapModel< G extends GameObject< G, A, R, A extends MapArchObject< A, R extends Archetype< G, A, R >.beginGameObjectChange | ( | @NotNull final G | gameObject | ) |
Definition at line 405 of file DefaultMapModel.java.
References net.sf.gridarta.model.mapmodel.MapSquare< G extends GameObject< G, A, R, A extends MapArchObject< A, R extends Archetype< G, A, R >.getMapSquare(), and net.sf.gridarta.model.mapmodel.SavedSquares< G extends GameObject< G, A, R, A extends MapArchObject< A, R extends Archetype< G, A, R >.recordMapSquare().
Here is the call graph for this function:| void net.sf.gridarta.model.mapmodel.DefaultMapModel< G extends GameObject< G, A, R, A extends MapArchObject< A, R extends Archetype< G, A, R >.beginSquareChange | ( | @NotNull final MapSquare< G, A, R > | mapSquare | ) |
| void net.sf.gridarta.model.mapmodel.DefaultMapModel< G extends GameObject< G, A, R, A extends MapArchObject< A, R extends Archetype< G, A, R >.beginTransaction | ( | @NotNull final String | name | ) |
Definition at line 445 of file DefaultMapModel.java.
References net.sf.gridarta.model.mapmodel.DefaultMapModel< G extends GameObject< G, A, R, A extends MapArchObject< A, R extends Archetype< G, A, R >.fireBeginTransaction(), and net.sf.gridarta.model.mapmodel.DefaultMapModel< G extends GameObject< G, A, R, A extends MapArchObject< A, R extends Archetype< G, A, R >.firePreBeginTransaction().
Referenced by net.sf.gridarta.model.mapmodel.DefaultMapModel< G extends GameObject< G, A, R, A extends MapArchObject< A, R extends Archetype< G, A, R >.addActiveEditType(), and net.sf.gridarta.model.mapmodel.DefaultMapModel< G extends GameObject< G, A, R, A extends MapArchObject< A, R extends Archetype< G, A, R >.facesReloaded().
Here is the call graph for this function:
Here is the caller graph for this function:
|
private |
Returns the edit type for a GameObject.
| gameObject | the game object |
| checkType | the edit type to calculate |
Definition at line 1027 of file DefaultMapModel.java.
Here is the caller graph for this function:| void net.sf.gridarta.model.mapmodel.DefaultMapModel< G extends GameObject< G, A, R, A extends MapArchObject< A, R extends Archetype< G, A, R >.clearMap | ( | ) |
|
private |
Performs ending a transaction.
Resets all transaction states and fires an event.
Definition at line 533 of file DefaultMapModel.java.
References net.sf.gridarta.model.mapmodel.DefaultMapModel< G extends GameObject< G, A, R, A extends MapArchObject< A, R extends Archetype< G, A, R >.fireEndTransaction(), net.sf.gridarta.model.mapmodel.DefaultMapModel< G extends GameObject< G, A, R, A extends MapArchObject< A, R extends Archetype< G, A, R >.fireEvents(), and net.sf.gridarta.model.mapmodel.DefaultMapModel< G extends GameObject< G, A, R, A extends MapArchObject< A, R extends Archetype< G, A, R >.firePostEndTransaction().
Referenced by net.sf.gridarta.model.mapmodel.DefaultMapModel< G extends GameObject< G, A, R, A extends MapArchObject< A, R extends Archetype< G, A, R >.endAllTransactions(), and net.sf.gridarta.model.mapmodel.DefaultMapModel< G extends GameObject< G, A, R, A extends MapArchObject< A, R extends Archetype< G, A, R >.endTransaction().
Here is the call graph for this function:
Here is the caller graph for this function:
|
private |
Discards game objects that are out of map bounds.
| gameObjects | the game objects to check |
| mapSize | the new map size |
Definition at line 348 of file DefaultMapModel.java.
Here is the call graph for this function:
Here is the caller graph for this function:
|
private |
Discards map squares that are out of map bounds.
| mapSquares | the map squares to check |
| mapSize | the new map size |
Definition at line 333 of file DefaultMapModel.java.
References net.sf.gridarta.model.mapmodel.MapSquare< G extends GameObject< G, A, R, A extends MapArchObject< A, R extends Archetype< G, A, R >.getMapX(), and net.sf.gridarta.model.mapmodel.MapSquare< G extends GameObject< G, A, R, A extends MapArchObject< A, R extends Archetype< G, A, R >.getMapY().
Here is the call graph for this function:
Here is the caller graph for this function:| void net.sf.gridarta.model.mapmodel.DefaultMapModel< G extends GameObject< G, A, R, A extends MapArchObject< A, R extends Archetype< G, A, R >.endAllTransactions | ( | ) |
| void net.sf.gridarta.model.mapmodel.DefaultMapModel< G extends GameObject< G, A, R, A extends MapArchObject< A, R extends Archetype< G, A, R >.endGameObjectChange | ( | @NotNull final G | gameObject | ) |
Definition at line 417 of file DefaultMapModel.java.
References net.sf.gridarta.model.mapmodel.DefaultMapModel< G extends GameObject< G, A, R, A extends MapArchObject< A, R extends Archetype< G, A, R >.changedGameObjects, and net.sf.gridarta.model.mapmodel.DefaultMapModel< G extends GameObject< G, A, R, A extends MapArchObject< A, R extends Archetype< G, A, R >.fireGameObjectsChangedEvent().
Here is the call graph for this function:| void net.sf.gridarta.model.mapmodel.DefaultMapModel< G extends GameObject< G, A, R, A extends MapArchObject< A, R extends Archetype< G, A, R >.endSquareChange | ( | @NotNull final MapSquare< G, A, R > | mapSquare | ) |
Definition at line 390 of file DefaultMapModel.java.
References net.sf.gridarta.model.mapmodel.DefaultMapModel< G extends GameObject< G, A, R, A extends MapArchObject< A, R extends Archetype< G, A, R >.changedSquares, net.sf.gridarta.model.mapmodel.DefaultMapModel< G extends GameObject< G, A, R, A extends MapArchObject< A, R extends Archetype< G, A, R >.fireMapSquaresChangedEvent(), and net.sf.gridarta.model.mapmodel.LightMapModelTracker< G extends GameObject< G, A, R, A extends MapArchObject< A, R extends Archetype< G, A, R >.mapSquaresChanged().
Here is the call graph for this function:| void net.sf.gridarta.model.mapmodel.DefaultMapModel< G extends GameObject< G, A, R, A extends MapArchObject< A, R extends Archetype< G, A, R >.endTransaction | ( | ) |
Definition at line 462 of file DefaultMapModel.java.
Referenced by net.sf.gridarta.model.mapmodel.DefaultMapModel< G extends GameObject< G, A, R, A extends MapArchObject< A, R extends Archetype< G, A, R >.addActiveEditType(), and net.sf.gridarta.model.mapmodel.DefaultMapModel< G extends GameObject< G, A, R, A extends MapArchObject< A, R extends Archetype< G, A, R >.facesReloaded().
Here is the caller graph for this function:| void net.sf.gridarta.model.mapmodel.DefaultMapModel< G extends GameObject< G, A, R, A extends MapArchObject< A, R extends Archetype< G, A, R >.endTransaction | ( | final boolean | fireEvent | ) |
Definition at line 467 of file DefaultMapModel.java.
References net.sf.gridarta.model.mapmodel.DefaultMapModel< G extends GameObject< G, A, R, A extends MapArchObject< A, R extends Archetype< G, A, R >.commitTransaction(), and net.sf.gridarta.model.mapmodel.DefaultMapModel< G extends GameObject< G, A, R, A extends MapArchObject< A, R extends Archetype< G, A, R >.fireEvents().
Here is the call graph for this function:| void net.sf.gridarta.model.mapmodel.DefaultMapModel< G extends GameObject< G, A, R, A extends MapArchObject< A, R extends Archetype< G, A, R >.facesReloaded | ( | ) |
Definition at line 952 of file DefaultMapModel.java.
References net.sf.gridarta.model.mapmodel.DefaultMapModel< G extends GameObject< G, A, R, A extends MapArchObject< A, R extends Archetype< G, A, R >.beginTransaction(), and net.sf.gridarta.model.mapmodel.DefaultMapModel< G extends GameObject< G, A, R, A extends MapArchObject< A, R extends Archetype< G, A, R >.endTransaction().
Here is the call graph for this function:
|
private |
Looks for an archetype at map-position point which is part of an autojoin list.
| point | location to search |
| autojoinList | the autojoin list |
Definition at line 1183 of file DefaultMapModel.java.
References net.sf.gridarta.model.autojoin.AutojoinLists< G extends GameObject< G, A, R, A extends MapArchObject< A, R extends Archetype< G, A, R >.getAutojoinList(), and net.sf.gridarta.model.mapmodel.DefaultMapModel< G extends GameObject< G, A, R, A extends MapArchObject< A, R extends Archetype< G, A, R >.getMapSquare().
Here is the call graph for this function:
Here is the caller graph for this function:
|
private |
Looks for an archetype at map-position point which is the main archetypes part of an autojoin list.
| point | location to search |
| autojoinList | the autojoin list |
Definition at line 1202 of file DefaultMapModel.java.
References net.sf.gridarta.model.autojoin.AutojoinLists< G extends GameObject< G, A, R, A extends MapArchObject< A, R extends Archetype< G, A, R >.getAutojoinList(), and net.sf.gridarta.model.mapmodel.DefaultMapModel< G extends GameObject< G, A, R, A extends MapArchObject< A, R extends Archetype< G, A, R >.getMapSquare().
Here is the call graph for this function:
Here is the caller graph for this function:
|
private |
Fire a begin transaction event.
| name | the transaction name |
Definition at line 600 of file DefaultMapModel.java.
References net.sf.gridarta.model.mapmodel.SavedSquares< G extends GameObject< G, A, R, A extends MapArchObject< A, R extends Archetype< G, A, R >.clear(), and net.sf.gridarta.utils.EventListenerList2< T extends EventListener >.getListeners().
Here is the call graph for this function:
Here is the caller graph for this function:
|
private |
Fire an end transaction event.
Definition at line 610 of file DefaultMapModel.java.
References net.sf.gridarta.model.mapmodel.SavedSquares< G extends GameObject< G, A, R, A extends MapArchObject< A, R extends Archetype< G, A, R >.clear(), and net.sf.gridarta.utils.EventListenerList2< T extends EventListener >.getListeners().
Here is the call graph for this function:
Here is the caller graph for this function:
|
private |
Deliver all pending events.
Definition at line 483 of file DefaultMapModel.java.
References net.sf.gridarta.model.mapmodel.DefaultMapModel< G extends GameObject< G, A, R, A extends MapArchObject< A, R extends Archetype< G, A, R >.changedSquares, net.sf.gridarta.model.mapmodel.DefaultMapModel< G extends GameObject< G, A, R, A extends MapArchObject< A, R extends Archetype< G, A, R >.fireGameObjectsChangedEvent(), net.sf.gridarta.model.mapmodel.DefaultMapModel< G extends GameObject< G, A, R, A extends MapArchObject< A, R extends Archetype< G, A, R >.fireMapSquaresChangedEvent(), net.sf.gridarta.model.mapmodel.MapSquare< G extends GameObject< G, A, R, A extends MapArchObject< A, R extends Archetype< G, A, R >.getMapSquare(), net.sf.gridarta.model.mapmodel.LightMapModelTracker< G extends GameObject< G, A, R, A extends MapArchObject< A, R extends Archetype< G, A, R >.mapSquaresChanged(), and net.sf.gridarta.model.mapmodel.DefaultMapModel< G extends GameObject< G, A, R, A extends MapArchObject< A, R extends Archetype< G, A, R >.updateEditType().
Referenced by net.sf.gridarta.model.mapmodel.DefaultMapModel< G extends GameObject< G, A, R, A extends MapArchObject< A, R extends Archetype< G, A, R >.commitTransaction(), and net.sf.gridarta.model.mapmodel.DefaultMapModel< G extends GameObject< G, A, R, A extends MapArchObject< A, R extends Archetype< G, A, R >.endTransaction().
Here is the call graph for this function:
Here is the caller graph for this function:
|
private |
Fire a GameObjectsChangedEvent.
| gameObjects | game objects to fire event for |
| transientGameObjects | transient game objects to fire event for |
Definition at line 567 of file DefaultMapModel.java.
References net.sf.gridarta.utils.EventListenerList2< T extends EventListener >.getListeners(), and net.sf.gridarta.model.mapmodel.DefaultMapModel< G extends GameObject< G, A, R, A extends MapArchObject< A, R extends Archetype< G, A, R >.setModified().
Referenced by net.sf.gridarta.model.mapmodel.DefaultMapModel< G extends GameObject< G, A, R, A extends MapArchObject< A, R extends Archetype< G, A, R >.endGameObjectChange(), net.sf.gridarta.model.mapmodel.DefaultMapModel< G extends GameObject< G, A, R, A extends MapArchObject< A, R extends Archetype< G, A, R >.fireEvents(), and net.sf.gridarta.model.mapmodel.DefaultMapModel< G extends GameObject< G, A, R, A extends MapArchObject< A, R extends Archetype< G, A, R >.transientGameObjectChange().
Here is the call graph for this function:
Here is the caller graph for this function:
|
private |
Fires a map file changed event.
| oldMapFile | the map file before the change |
Definition at line 630 of file DefaultMapModel.java.
References net.sf.gridarta.utils.EventListenerList2< T extends EventListener >.getListeners().
Here is the call graph for this function:
Here is the caller graph for this function:
|
private |
Fire a map size changed event.
| newSize | the new map size |
Definition at line 580 of file DefaultMapModel.java.
References net.sf.gridarta.utils.EventListenerList2< T extends EventListener >.getListeners(), and net.sf.gridarta.model.mapmodel.DefaultMapModel< G extends GameObject< G, A, R, A extends MapArchObject< A, R extends Archetype< G, A, R >.setModified().
Here is the call graph for this function:
Here is the caller graph for this function:
|
private |
Fire a MapSquaresChangedEvent.
| mapSquares | Squares to fire event for |
Definition at line 555 of file DefaultMapModel.java.
References net.sf.gridarta.utils.EventListenerList2< T extends EventListener >.getListeners(), and net.sf.gridarta.model.mapmodel.DefaultMapModel< G extends GameObject< G, A, R, A extends MapArchObject< A, R extends Archetype< G, A, R >.setModified().
Referenced by net.sf.gridarta.model.mapmodel.DefaultMapModel< G extends GameObject< G, A, R, A extends MapArchObject< A, R extends Archetype< G, A, R >.endSquareChange(), and net.sf.gridarta.model.mapmodel.DefaultMapModel< G extends GameObject< G, A, R, A extends MapArchObject< A, R extends Archetype< G, A, R >.fireEvents().
Here is the call graph for this function:
Here is the caller graph for this function:
|
private |
Fires a map size changed event.
Definition at line 639 of file DefaultMapModel.java.
References net.sf.gridarta.utils.EventListenerList2< T extends EventListener >.getListeners().
Referenced by net.sf.gridarta.model.mapmodel.DefaultMapModel< G extends GameObject< G, A, R, A extends MapArchObject< A, R extends Archetype< G, A, R >.resetModified(), and net.sf.gridarta.model.mapmodel.DefaultMapModel< G extends GameObject< G, A, R, A extends MapArchObject< A, R extends Archetype< G, A, R >.setModified().
Here is the call graph for this function:
Here is the caller graph for this function:
|
private |
Fire a post-end transaction event.
Definition at line 620 of file DefaultMapModel.java.
References net.sf.gridarta.utils.EventListenerList2< T extends EventListener >.getListeners().
Here is the call graph for this function:
Here is the caller graph for this function:
|
private |
Fire a pre-begin transaction event.
Definition at line 590 of file DefaultMapModel.java.
References net.sf.gridarta.utils.EventListenerList2< T extends EventListener >.getListeners().
Here is the call graph for this function:
Here is the caller graph for this function:| List<G> net.sf.gridarta.model.mapmodel.DefaultMapModel< G extends GameObject< G, A, R, A extends MapArchObject< A, R extends Archetype< G, A, R >.getAllGameObjects | ( | ) |
Definition at line 924 of file DefaultMapModel.java.
| ErrorCollector<G, A, R> net.sf.gridarta.model.mapmodel.DefaultMapModel< G extends GameObject< G, A, R, A extends MapArchObject< A, R extends Archetype< G, A, R >.getErrors | ( | ) |
Definition at line 693 of file DefaultMapModel.java.
| A net.sf.gridarta.model.mapmodel.DefaultMapModel< G extends GameObject< G, A, R, A extends MapArchObject< A, R extends Archetype< G, A, R >.getMapArchObject | ( | ) |
| MapFile net.sf.gridarta.model.mapmodel.DefaultMapModel< G extends GameObject< G, A, R, A extends MapArchObject< A, R extends Archetype< G, A, R >.getMapFile | ( | ) |
Definition at line 904 of file DefaultMapModel.java.
| MapFile net.sf.gridarta.model.mapmodel.DefaultMapModel< G extends GameObject< G, A, R, A extends MapArchObject< A, R extends Archetype< G, A, R >.getMapFile | ( | @NotNull final MapPath | mapPath | ) | throws SameMapException, UnsavedMapException |
Definition at line 910 of file DefaultMapModel.java.
References net.sf.gridarta.model.mapmodel.MapFile.equals(), and net.sf.gridarta.model.mapmodel.DefaultMapModel< G extends GameObject< G, A, R, A extends MapArchObject< A, R extends Archetype< G, A, R >.mapFile.
Here is the call graph for this function:| MapSquare<G, A, R> net.sf.gridarta.model.mapmodel.DefaultMapModel< G extends GameObject< G, A, R, A extends MapArchObject< A, R extends Archetype< G, A, R >.getMapSquare | ( | @NotNull final Point | pos | ) |
Definition at line 263 of file DefaultMapModel.java.
Referenced by net.sf.gridarta.model.mapmodel.DefaultMapModel< G extends GameObject< G, A, R, A extends MapArchObject< A, R extends Archetype< G, A, R >.findGameObjectOfAutojoinList(), net.sf.gridarta.model.mapmodel.DefaultMapModel< G extends GameObject< G, A, R, A extends MapArchObject< A, R extends Archetype< G, A, R >.findMainGameObjectOfAutojoinList(), net.sf.gridarta.model.mapmodel.DefaultMapModel< G extends GameObject< G, A, R, A extends MapArchObject< A, R extends Archetype< G, A, R >.isAreaEmpty(), and net.sf.gridarta.model.mapmodel.DefaultMapModel< G extends GameObject< G, A, R, A extends MapArchObject< A, R extends Archetype< G, A, R >.moveEnv().
Here is the call graph for this function:
Here is the caller graph for this function:| int net.sf.gridarta.model.mapmodel.DefaultMapModel< G extends GameObject< G, A, R, A extends MapArchObject< A, R extends Archetype< G, A, R >.getTransactionDepth | ( | ) |
| G net.sf.gridarta.model.mapmodel.DefaultMapModel< G extends GameObject< G, A, R, A extends MapArchObject< A, R extends Archetype< G, A, R >.insertArchToMap | ( | @NotNull final BaseObject< G, A, R, ?> | templateBaseObject, |
| @Nullable final G | nextGameObject, | ||
| @NotNull final Point | pos, | ||
| final boolean | join | ||
| ) |
I'm too complex
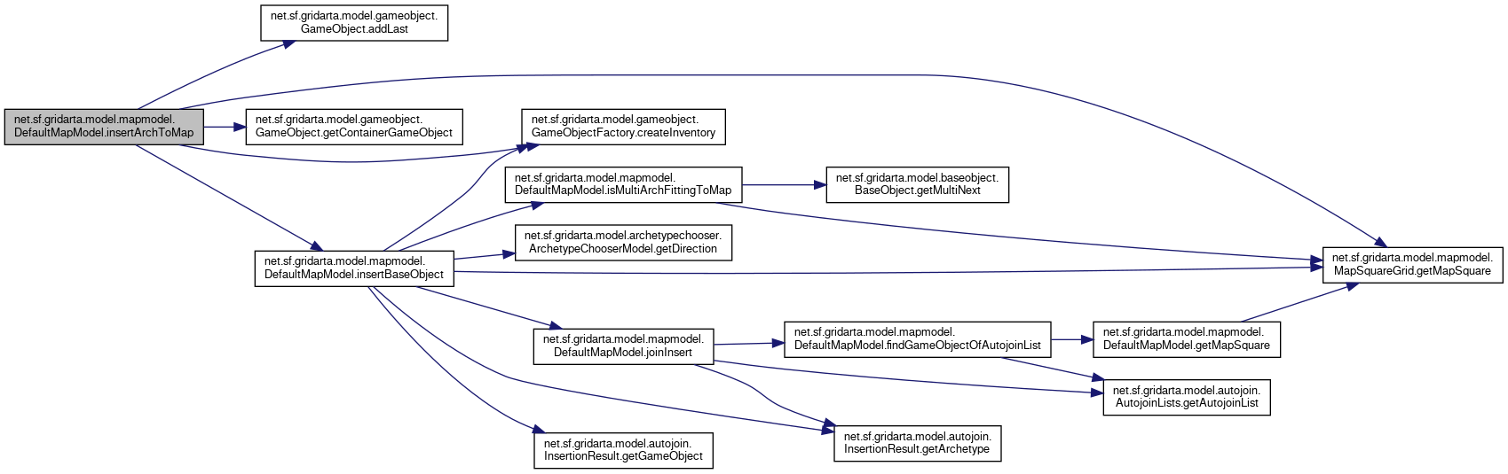
Definition at line 702 of file DefaultMapModel.java.
References net.sf.gridarta.model.gameobject.GameObject< G extends GameObject< G, A, R, A extends MapArchObject< A, R extends Archetype< G, A, R >.addLast(), net.sf.gridarta.model.gameobject.GameObjectFactory< G extends GameObject< G, A, R, A extends MapArchObject< A, R extends Archetype< G, A, R >.createInventory(), net.sf.gridarta.model.gameobject.GameObject< G extends GameObject< G, A, R, A extends MapArchObject< A, R extends Archetype< G, A, R >.getContainerGameObject(), net.sf.gridarta.model.mapmodel.MapSquareGrid< G extends GameObject< G, A, R, A extends MapArchObject< A, R extends Archetype< G, A, R >.getMapSquare(), and net.sf.gridarta.model.mapmodel.DefaultMapModel< G extends GameObject< G, A, R, A extends MapArchObject< A, R extends Archetype< G, A, R >.insertBaseObject().
Here is the call graph for this function:| G net.sf.gridarta.model.mapmodel.DefaultMapModel< G extends GameObject< G, A, R, A extends MapArchObject< A, R extends Archetype< G, A, R >.insertBaseObject | ( | @NotNull final BaseObject< G, A, R, ?> | baseObject, |
| @NotNull final Point | pos, | ||
| final boolean | allowMany, | ||
| final boolean | join, | ||
| @NotNull final InsertionMode< G, A, R > | insertionMode | ||
| ) |
Definition at line 741 of file DefaultMapModel.java.
References net.sf.gridarta.model.gameobject.GameObjectFactory< G extends GameObject< G, A, R, A extends MapArchObject< A, R extends Archetype< G, A, R >.createInventory(), net.sf.gridarta.model.baseobject.BaseObject< G extends GameObject< G, A, R, A extends MapArchObject< A, R extends Archetype< G, A, R, T extends BaseObject< G, A, R, T >.DIRECTION, net.sf.gridarta.model.autojoin.InsertionResult< G extends GameObject< G, A, R, A extends MapArchObject< A, R extends Archetype< G, A, R >.getArchetype(), net.sf.gridarta.model.archetypechooser.ArchetypeChooserModel< G extends GameObject< G, A, R, A extends MapArchObject< A, R extends Archetype< G, A, R >.getDirection(), net.sf.gridarta.model.autojoin.InsertionResult< G extends GameObject< G, A, R, A extends MapArchObject< A, R extends Archetype< G, A, R >.getGameObject(), net.sf.gridarta.model.mapmodel.MapSquareGrid< G extends GameObject< G, A, R, A extends MapArchObject< A, R extends Archetype< G, A, R >.getMapSquare(), net.sf.gridarta.model.mapmodel.DefaultMapModel< G extends GameObject< G, A, R, A extends MapArchObject< A, R extends Archetype< G, A, R >.isMultiArchFittingToMap(), and net.sf.gridarta.model.mapmodel.DefaultMapModel< G extends GameObject< G, A, R, A extends MapArchObject< A, R extends Archetype< G, A, R >.joinInsert().
Here is the call graph for this function:
Here is the caller graph for this function:| boolean net.sf.gridarta.model.mapmodel.DefaultMapModel< G extends GameObject< G, A, R, A extends MapArchObject< A, R extends Archetype< G, A, R >.isAnyTransactionActive | ( | ) |
Definition at line 547 of file DefaultMapModel.java.
| boolean net.sf.gridarta.model.mapmodel.DefaultMapModel< G extends GameObject< G, A, R, A extends MapArchObject< A, R extends Archetype< G, A, R >.isAreaEmpty | ( | final int | left, |
| final int | top, | ||
| final int | width, | ||
| final int | height | ||
| ) |
Definition at line 858 of file DefaultMapModel.java.
References net.sf.gridarta.model.mapmodel.DefaultMapModel< G extends GameObject< G, A, R, A extends MapArchObject< A, R extends Archetype< G, A, R >.getMapSquare(), and net.sf.gridarta.model.mapmodel.DefaultMapModel< G extends GameObject< G, A, R, A extends MapArchObject< A, R extends Archetype< G, A, R >.isEmpty().
Here is the call graph for this function:| boolean net.sf.gridarta.model.mapmodel.DefaultMapModel< G extends GameObject< G, A, R, A extends MapArchObject< A, R extends Archetype< G, A, R >.isEmpty | ( | ) |
Definition at line 282 of file DefaultMapModel.java.
Here is the call graph for this function:
Here is the caller graph for this function:| boolean net.sf.gridarta.model.mapmodel.DefaultMapModel< G extends GameObject< G, A, R, A extends MapArchObject< A, R extends Archetype< G, A, R >.isModified | ( | ) |
| boolean net.sf.gridarta.model.mapmodel.DefaultMapModel< G extends GameObject< G, A, R, A extends MapArchObject< A, R extends Archetype< G, A, R >.isMultiArchFittingToMap | ( | @NotNull final Archetype< G, A, R > | archetype, |
| @NotNull final Point | pos, | ||
| final boolean | allowDouble | ||
| ) |
Definition at line 661 of file DefaultMapModel.java.
References net.sf.gridarta.model.mapmodel.MapSquareGrid< G extends GameObject< G, A, R, A extends MapArchObject< A, R extends Archetype< G, A, R >.getMapSquare(), and net.sf.gridarta.model.baseobject.BaseObject< G extends GameObject< G, A, R, A extends MapArchObject< A, R extends Archetype< G, A, R, T extends BaseObject< G, A, R, T >.getMultiNext().
Here is the call graph for this function:
Here is the caller graph for this function:| Iterator<MapSquare<G, A, R> > net.sf.gridarta.model.mapmodel.DefaultMapModel< G extends GameObject< G, A, R, A extends MapArchObject< A, R extends Archetype< G, A, R >.iterator | ( | ) |
Definition at line 257 of file DefaultMapModel.java.
|
private |
Do autojoining on deletion of an GameObject on the map.
All arches around the insert point get adjusted. This method must be called from the appropriate element of the AutojoinList, best use the link from the default archetype.
| point | Location of the insert point on the map |
| archetype | the archetype to connect with |
Definition at line 1137 of file DefaultMapModel.java.
References net.sf.gridarta.model.autojoin.AutojoinList< G extends GameObject< G, A, R, A extends MapArchObject< A, R extends Archetype< G, A, R >.EAST, net.sf.gridarta.model.autojoin.AutojoinList< G extends GameObject< G, A, R, A extends MapArchObject< A, R extends Archetype< G, A, R >.getAlternativeIndex(), net.sf.gridarta.model.autojoin.AutojoinLists< G extends GameObject< G, A, R, A extends MapArchObject< A, R extends Archetype< G, A, R >.getAutojoinList(), net.sf.gridarta.model.autojoin.AutojoinList< G extends GameObject< G, A, R, A extends MapArchObject< A, R extends Archetype< G, A, R >.isMainIndex(), net.sf.gridarta.model.autojoin.AutojoinList< G extends GameObject< G, A, R, A extends MapArchObject< A, R extends Archetype< G, A, R >.NORTH, net.sf.gridarta.model.autojoin.AutojoinList< G extends GameObject< G, A, R, A extends MapArchObject< A, R extends Archetype< G, A, R >.SOUTH, and net.sf.gridarta.model.autojoin.AutojoinList< G extends GameObject< G, A, R, A extends MapArchObject< A, R extends Archetype< G, A, R >.WEST.
Here is the call graph for this function:
Here is the caller graph for this function:
|
private |
Definition at line 1156 of file DefaultMapModel.java.
References net.sf.gridarta.model.mapmodel.DefaultMapModel< G extends GameObject< G, A, R, A extends MapArchObject< A, R extends Archetype< G, A, R >.findMainGameObjectOfAutojoinList(), net.sf.gridarta.model.baseobject.BaseObject< G extends GameObject< G, A, R, A extends MapArchObject< A, R extends Archetype< G, A, R, T extends BaseObject< G, A, R, T >.getArchetype(), and net.sf.gridarta.model.gameobject.GameObject< G extends GameObject< G, A, R, A extends MapArchObject< A, R extends Archetype< G, A, R >.setArchetype().
Here is the call graph for this function:
|
private |
Do autojoining on insertion of an game object on the map.
All arches around the insert point get adjusted, and the archetype name of the correct archetype to be inserted is returned. This method must be called from the appropriate element of the AutojoinList, best use the link from the default archetype.
| point | Location of the insert point on the map |
| archetype | the archetype to connect with |
Definition at line 1049 of file DefaultMapModel.java.
References net.sf.gridarta.model.autojoin.AutojoinList< G extends GameObject< G, A, R, A extends MapArchObject< A, R extends Archetype< G, A, R >.EAST, net.sf.gridarta.model.mapmodel.DefaultMapModel< G extends GameObject< G, A, R, A extends MapArchObject< A, R extends Archetype< G, A, R >.findGameObjectOfAutojoinList(), net.sf.gridarta.model.autojoin.InsertionResult< G extends GameObject< G, A, R, A extends MapArchObject< A, R extends Archetype< G, A, R >.getArchetype(), net.sf.gridarta.model.autojoin.AutojoinLists< G extends GameObject< G, A, R, A extends MapArchObject< A, R extends Archetype< G, A, R >.getAutojoinList(), net.sf.gridarta.model.autojoin.AutojoinList< G extends GameObject< G, A, R, A extends MapArchObject< A, R extends Archetype< G, A, R >.NORTH, net.sf.gridarta.model.autojoin.AutojoinList< G extends GameObject< G, A, R, A extends MapArchObject< A, R extends Archetype< G, A, R >.SOUTH, and net.sf.gridarta.model.autojoin.AutojoinList< G extends GameObject< G, A, R, A extends MapArchObject< A, R extends Archetype< G, A, R >.WEST.
Here is the call graph for this function:
Here is the caller graph for this function:
|
private |
Definition at line 1101 of file DefaultMapModel.java.
References net.sf.gridarta.model.mapmodel.DefaultMapModel< G extends GameObject< G, A, R, A extends MapArchObject< A, R extends Archetype< G, A, R >.findGameObjectOfAutojoinList(), net.sf.gridarta.model.baseobject.BaseObject< G extends GameObject< G, A, R, A extends MapArchObject< A, R extends Archetype< G, A, R, T extends BaseObject< G, A, R, T >.getArchetype(), and net.sf.gridarta.model.gameobject.GameObject< G extends GameObject< G, A, R, A extends MapArchObject< A, R extends Archetype< G, A, R >.setArchetype().
Here is the call graph for this function:| void net.sf.gridarta.model.mapmodel.DefaultMapModel< G extends GameObject< G, A, R, A extends MapArchObject< A, R extends Archetype< G, A, R >.mapClosed | ( | ) |
Definition at line 246 of file DefaultMapModel.java.
| void net.sf.gridarta.model.mapmodel.DefaultMapModel< G extends GameObject< G, A, R, A extends MapArchObject< A, R extends Archetype< G, A, R >.moveEnv | ( | @NotNull final G | gameObject, |
| @NotNull final Point | pos, | ||
| @NotNull final G | nextGameObject | ||
| ) |
Definition at line 812 of file DefaultMapModel.java.
References net.sf.gridarta.model.mapmodel.DefaultMapModel< G extends GameObject< G, A, R, A extends MapArchObject< A, R extends Archetype< G, A, R >.addGameObjectToMap(), net.sf.gridarta.model.mapmodel.MapSquare< G extends GameObject< G, A, R, A extends MapArchObject< A, R extends Archetype< G, A, R >.getMapModel(), net.sf.gridarta.model.mapmodel.DefaultMapModel< G extends GameObject< G, A, R, A extends MapArchObject< A, R extends Archetype< G, A, R >.getMapSquare(), net.sf.gridarta.model.baseobject.GameObjectContainer< G extends GameObject< G, A, R, A extends MapArchObject< A, R extends Archetype< G, A, R >.getMapSquare(), and net.sf.gridarta.model.baseobject.GameObjectContainer< G extends GameObject< G, A, R, A extends MapArchObject< A, R extends Archetype< G, A, R >.insertAfter().
Here is the call graph for this function:| void net.sf.gridarta.model.mapmodel.DefaultMapModel< G extends GameObject< G, A, R, A extends MapArchObject< A, R extends Archetype< G, A, R >.moveInv | ( | @NotNull final G | gameObject, |
| @NotNull final GameObject< G, A, R > | prevGameObject | ||
| ) |
Definition at line 847 of file DefaultMapModel.java.
| void net.sf.gridarta.model.mapmodel.DefaultMapModel< G extends GameObject< G, A, R, A extends MapArchObject< A, R extends Archetype< G, A, R >.nextPoint | ( | final Point | point, |
| final int | direction | ||
| ) |
Definition at line 966 of file DefaultMapModel.java.
References net.sf.gridarta.utils.Size2D.getHeight(), and net.sf.gridarta.utils.Size2D.getWidth().
Here is the call graph for this function:| void net.sf.gridarta.model.mapmodel.DefaultMapModel< G extends GameObject< G, A, R, A extends MapArchObject< A, R extends Archetype< G, A, R >.removeGameObject | ( | @NotNull final G | gameObject, |
| final boolean | join | ||
| ) |
Definition at line 646 of file DefaultMapModel.java.
References net.sf.gridarta.model.mapmodel.MapSquare< G extends GameObject< G, A, R, A extends MapArchObject< A, R extends Archetype< G, A, R >.getMapLocation(), net.sf.gridarta.model.mapmodel.MapSquare< G extends GameObject< G, A, R, A extends MapArchObject< A, R extends Archetype< G, A, R >.getMapSquare(), net.sf.gridarta.model.mapmodel.DefaultMapModel< G extends GameObject< G, A, R, A extends MapArchObject< A, R extends Archetype< G, A, R >.joinDelete(), and net.sf.gridarta.model.baseobject.GameObjectContainer< G extends GameObject< G, A, R, A extends MapArchObject< A, R extends Archetype< G, A, R >.remove().
Here is the call graph for this function:| void net.sf.gridarta.model.mapmodel.DefaultMapModel< G extends GameObject< G, A, R, A extends MapArchObject< A, R extends Archetype< G, A, R >.removeMapModelListener | ( | @NotNull final MapModelListener< G, A, R > | listener | ) |
Definition at line 365 of file DefaultMapModel.java.
References net.sf.gridarta.utils.EventListenerList2< T extends EventListener >.remove().
Here is the call graph for this function:| void net.sf.gridarta.model.mapmodel.DefaultMapModel< G extends GameObject< G, A, R, A extends MapArchObject< A, R extends Archetype< G, A, R >.removeMapTransactionListener | ( | @NotNull final MapTransactionListener< G, A, R > | listener | ) |
Definition at line 375 of file DefaultMapModel.java.
References net.sf.gridarta.utils.EventListenerList2< T extends EventListener >.remove().
Here is the call graph for this function:| void net.sf.gridarta.model.mapmodel.DefaultMapModel< G extends GameObject< G, A, R, A extends MapArchObject< A, R extends Archetype< G, A, R >.resetModified | ( | ) |
|
private |
Resizes the map grid after the map size has changed.
| newSize | the new map size |
Definition at line 290 of file DefaultMapModel.java.
References net.sf.gridarta.model.mapmodel.MapSquareGrid< G extends GameObject< G, A, R, A extends MapArchObject< A, R extends Archetype< G, A, R >.collectHeads(), net.sf.gridarta.model.mapmodel.DefaultMapModel< G extends GameObject< G, A, R, A extends MapArchObject< A, R extends Archetype< G, A, R >.discardInvalidGameObjects(), net.sf.gridarta.model.mapmodel.DefaultMapModel< G extends GameObject< G, A, R, A extends MapArchObject< A, R extends Archetype< G, A, R >.discardInvalidMapSquares(), net.sf.gridarta.model.mapmodel.DefaultMapModel< G extends GameObject< G, A, R, A extends MapArchObject< A, R extends Archetype< G, A, R >.fireMapSizeChanged(), net.sf.gridarta.utils.Size2D.getHeight(), net.sf.gridarta.model.mapmodel.MapSquareGrid< G extends GameObject< G, A, R, A extends MapArchObject< A, R extends Archetype< G, A, R >.getMapSize(), net.sf.gridarta.utils.Size2D.getWidth(), net.sf.gridarta.model.mapmodel.LightMapModelTracker< G extends GameObject< G, A, R, A extends MapArchObject< A, R extends Archetype< G, A, R >.mapSizeChanging(), net.sf.gridarta.model.mapmodel.MapSquareGrid< G extends GameObject< G, A, R, A extends MapArchObject< A, R extends Archetype< G, A, R >.resize(), and net.sf.gridarta.model.mapmodel.DefaultMapModel< G extends GameObject< G, A, R, A extends MapArchObject< A, R extends Archetype< G, A, R >.syncLock.
Here is the call graph for this function:| void net.sf.gridarta.model.mapmodel.DefaultMapModel< G extends GameObject< G, A, R, A extends MapArchObject< A, R extends Archetype< G, A, R >.setErrors | ( | @NotNull final ErrorCollector< G, A, R > | errors | ) |
Definition at line 684 of file DefaultMapModel.java.
References net.sf.gridarta.model.mapmodel.DefaultMapModel< G extends GameObject< G, A, R, A extends MapArchObject< A, R extends Archetype< G, A, R >.errors, and net.sf.gridarta.utils.EventListenerList2< T extends EventListener >.getListeners().
Here is the call graph for this function:| void net.sf.gridarta.model.mapmodel.DefaultMapModel< G extends GameObject< G, A, R, A extends MapArchObject< A, R extends Archetype< G, A, R >.setMapFile | ( | @Nullable final MapFile | mapFile | ) |
Definition at line 892 of file DefaultMapModel.java.
References net.sf.gridarta.model.mapmodel.DefaultMapModel< G extends GameObject< G, A, R, A extends MapArchObject< A, R extends Archetype< G, A, R >.fireMapFileChanged(), and net.sf.gridarta.model.mapmodel.DefaultMapModel< G extends GameObject< G, A, R, A extends MapArchObject< A, R extends Archetype< G, A, R >.mapFile.
Here is the call graph for this function:
|
private |
Marks the map as being modified.
Definition at line 992 of file DefaultMapModel.java.
Referenced by net.sf.gridarta.model.mapmodel.DefaultMapModel< G extends GameObject< G, A, R, A extends MapArchObject< A, R extends Archetype< G, A, R >.fireGameObjectsChangedEvent(), net.sf.gridarta.model.mapmodel.DefaultMapModel< G extends GameObject< G, A, R, A extends MapArchObject< A, R extends Archetype< G, A, R >.fireMapSizeChanged(), and net.sf.gridarta.model.mapmodel.DefaultMapModel< G extends GameObject< G, A, R, A extends MapArchObject< A, R extends Archetype< G, A, R >.fireMapSquaresChangedEvent().
Here is the call graph for this function:
Here is the caller graph for this function:| void net.sf.gridarta.model.mapmodel.DefaultMapModel< G extends GameObject< G, A, R, A extends MapArchObject< A, R extends Archetype< G, A, R >.transientGameObjectChange | ( | @NotNull final G | gameObject | ) |
Definition at line 431 of file DefaultMapModel.java.
References net.sf.gridarta.model.mapmodel.DefaultMapModel< G extends GameObject< G, A, R, A extends MapArchObject< A, R extends Archetype< G, A, R >.fireGameObjectsChangedEvent(), and net.sf.gridarta.model.mapmodel.DefaultMapModel< G extends GameObject< G, A, R, A extends MapArchObject< A, R extends Archetype< G, A, R >.transientChangedGameObjects.
Here is the call graph for this function:
|
private |
Updates the edit type of a GameObject.
These are determined by various attributes of the game object.
| gameObject | the game object |
| checkType | bitmask containing the edit type(s) to be calculated |
Definition at line 1007 of file DefaultMapModel.java.
References net.sf.gridarta.model.mapmodel.DefaultMapModel< G extends GameObject< G, A, R, A extends MapArchObject< A, R extends Archetype< G, A, R >.calculateEditType(), and net.sf.gridarta.model.baseobject.BaseObject< G extends GameObject< G, A, R, A extends MapArchObject< A, R extends Archetype< G, A, R, T extends BaseObject< G, A, R, T >.EDIT_TYPE_NONE.
Referenced by net.sf.gridarta.model.mapmodel.DefaultMapModel< G extends GameObject< G, A, R, A extends MapArchObject< A, R extends Archetype< G, A, R >.addActiveEditType(), and net.sf.gridarta.model.mapmodel.DefaultMapModel< G extends GameObject< G, A, R, A extends MapArchObject< A, R extends Archetype< G, A, R >.fireEvents().
Here is the call graph for this function:
Here is the caller graph for this function:
|
private |
Contains the edit types that have already been (requested and) calculated (edit types get calculated only when needed to save time).
Definition at line 164 of file DefaultMapModel.java.
|
private |
The ArchetypeChooserModel to use when inserting directional game objects.
Definition at line 94 of file DefaultMapModel.java.
|
private |
The AutojoinLists for performing autojoining.
Definition at line 87 of file DefaultMapModel.java.
|
private |
The ArrayList with changed gameObjects.
Definition at line 146 of file DefaultMapModel.java.
|
private |
The ArrayList with changed squares.
Definition at line 133 of file DefaultMapModel.java.
Referenced by net.sf.gridarta.model.mapmodel.DefaultMapModel< G extends GameObject< G, A, R, A extends MapArchObject< A, R extends Archetype< G, A, R >.endSquareChange(), and net.sf.gridarta.model.mapmodel.DefaultMapModel< G extends GameObject< G, A, R, A extends MapArchObject< A, R extends Archetype< G, A, R >.fireEvents().
|
private |
The errors of this map model.
Definition at line 158 of file DefaultMapModel.java.
Referenced by net.sf.gridarta.model.mapmodel.DefaultMapModel< G extends GameObject< G, A, R, A extends MapArchObject< A, R extends Archetype< G, A, R >.getErrors(), and net.sf.gridarta.model.mapmodel.DefaultMapModel< G extends GameObject< G, A, R, A extends MapArchObject< A, R extends Archetype< G, A, R >.setErrors().
|
private |
The GameObjectFactory for creating GameObjects.
Definition at line 171 of file DefaultMapModel.java.
|
private |
The GameObjectMatchers to use.
Definition at line 177 of file DefaultMapModel.java.
|
private |
The LightMapModelTracker tracking this instance.
Definition at line 201 of file DefaultMapModel.java.
|
staticprivate |
The Logger for printing log messages.
Definition at line 70 of file DefaultMapModel.java.
|
private |
The MapArchObject associated with this model.
Definition at line 81 of file DefaultMapModel.java.
Referenced by net.sf.gridarta.model.mapmodel.DefaultMapModel< G extends GameObject< G, A, R, A extends MapArchObject< A, R extends Archetype< G, A, R >.DefaultMapModel(), and net.sf.gridarta.model.mapmodel.DefaultMapModel< G extends GameObject< G, A, R, A extends MapArchObject< A, R extends Archetype< G, A, R >.getMapArchObject().
|
private |
The MapArchObjectListener used to detect changes in mapArchObject and set the modified flag accordingly.
Definition at line 208 of file DefaultMapModel.java.
|
private |
The backing map file.
Set to
if the map has not yet been saved.
Definition at line 190 of file DefaultMapModel.java.
Referenced by net.sf.gridarta.model.mapmodel.DefaultMapModel< G extends GameObject< G, A, R, A extends MapArchObject< A, R extends Archetype< G, A, R >.getMapFile(), and net.sf.gridarta.model.mapmodel.DefaultMapModel< G extends GameObject< G, A, R, A extends MapArchObject< A, R extends Archetype< G, A, R >.setMapFile().
|
private |
The map, containing all arches grid-wise.
Index: [width][height]
Definition at line 100 of file DefaultMapModel.java.
|
private |
The registered MapModelListeners.
Definition at line 106 of file DefaultMapModel.java.
|
private |
The registered MapTransactionListeners.
Definition at line 112 of file DefaultMapModel.java.
|
private |
Set if the map has changed since last save.
Definition at line 195 of file DefaultMapModel.java.
|
private |
Records unchanged square contents for all squares in changedSquares.
Definition at line 140 of file DefaultMapModel.java.
|
staticprivate |
The serial version UID.
Definition at line 65 of file DefaultMapModel.java.
|
private |
Sync Lock Object.
Definition at line 75 of file DefaultMapModel.java.
|
private |
The "topmost" InsertionMode.
Definition at line 183 of file DefaultMapModel.java.
|
private |
The transaction depth.
A value of 0 means there's no transaction going on. A value > 0 means there's a transaction going on and denotes the nesting level.
Definition at line 120 of file DefaultMapModel.java.
|
private |
The thread that performs the current transaction.
Definition at line 127 of file DefaultMapModel.java.
|
private |
The ArrayList with transient changed gameObjects.
Definition at line 152 of file DefaultMapModel.java.