Crossfire Server, Trunk  1.75.0
map.h File Reference
+ This graph shows which files directly or indirectly include this file:

Go to the source code of this file.

Data Structures

struct  MapSpace
 This structure contains all information related to one map square. More...
 
struct  mapstruct
 This is a game-map. More...
 
struct  region
 This is a game region. More...
 
struct  rv_vector
 This is used by get_rangevector to determine where the other creature is. More...
 
struct  shopitems
 Shop-related information for a map. More...
 

Macros

#define AB_NO_PASS   0x04
 
#define GET_MAP_FACE_OBJ(M, X, Y, L)   (map_space(M, X, Y)->faces_obj[L])
 Gets the layer face of specified square. More...
 
#define GET_MAP_FACE_OBJS(M, X, Y)   (map_space(M, X, Y)->faces_obj)
 Returns the layers array so update_position can just copy the entire array over. More...
 
#define GET_MAP_FLAGS(M, X, Y)   (map_space(M, X, Y)->flags)
 Gets map flags. More...
 
#define GET_MAP_LIGHT(M, X, Y)   (map_space(M, X, Y)->light)
 Gets map light. More...
 
#define GET_MAP_MOVE_BLOCK(M, X, Y)   (map_space(M, X, Y)->move_block)
 Gets the blocking state of a square. More...
 
#define GET_MAP_MOVE_OFF(M, X, Y)   (map_space(M, X, Y)->move_off)
 Gets the move_off state of a square. More...
 
#define GET_MAP_MOVE_ON(M, X, Y)   (map_space(M, X, Y)->move_on)
 Gets the move_on state of a square. More...
 
#define GET_MAP_MOVE_SLOW(M, X, Y)   (map_space(M, X, Y)->move_slow)
 Gets the slowing state of a square. More...
 
#define GET_MAP_OB(M, X, Y)   (map_space(M, X, Y)->bottom)
 Gets the bottom object on a map. More...
 
#define GET_MAP_PLAYER(M, X, Y)   (map_space(M, X, Y)->pl)
 
#define GET_MAP_TOP(M, X, Y)   (map_space(M, X, Y)->top)
 Gets the top object on a map. More...
 
#define MAGIC_MAP_HALF   MAGIC_MAP_SIZE/2
 
#define MAGIC_MAP_SIZE   50
 
#define MAP_DARKNESS(m)   (m)->darkness
 Map darkness level (0-MAX_DARKNESS) More...
 
#define MAP_DIFFICULTY(m)   ((m)->difficulty)
 
#define MAP_ENTER_X(m)   (m)->enter_x
 Default X coordinate for map enter. More...
 
#define MAP_ENTER_Y(m)   (m)->enter_y
 Default Y coordinate for map enter. More...
 
#define MAP_FLUSH   0x1
 Always load map from the map directory, and don't do unique items or the like. More...
 
#define MAP_HEIGHT(m)   (m)->height
 Map height. More...
 
#define MAP_IN_MEMORY   1
 Map is fully loaded. More...
 
#define MAP_LAYER_FLOOR   0
 
#define MAP_LAYER_FLY1   8
 Flying objects - creatures, spells. More...
 
#define MAP_LAYER_FLY2   9
 Arrows, etc. More...
 
#define MAP_LAYER_ITEM1   3
 Items that can be picked up. More...
 
#define MAP_LAYER_ITEM2   4
 
#define MAP_LAYER_ITEM3   5
 
#define MAP_LAYER_LIVING1   6
 Living creatures. More...
 
#define MAP_LAYER_LIVING2   7
 
#define MAP_LAYER_NO_PICK1   1
 Non pickable ground objects. More...
 
#define MAP_LAYER_NO_PICK2   2
 Non pickable ground objects. More...
 
#define MAP_LAYERS   10
 
#define MAP_LOADING   3
 This map is being loaded. More...
 
#define MAP_NO_DIFFICULTY   0x4
 If set then don't compute a map difficulty if it is 0. More...
 
#define MAP_NOSMOOTH(m)   (m)->nosmooth
 
#define MAP_OUTDOORS(m)   ((m)->outdoor)
 
#define MAP_OVERLAY   0x10
 Map to load is an overlay. More...
 
#define MAP_PLAYER_UNIQUE   0x2
 This map is player-specific. More...
 
#define MAP_RESET_TIMEOUT(m)   ((m)->reset_timeout)
 
#define MAP_SAVING   4
 Map being saved. More...
 
#define MAP_SIZE(m)   map_size(m)
 Convenient function - total number of spaces is used in many places. More...
 
#define MAP_STYLE   0x8
 Active objects shouldn't be put on active list. More...
 
#define MAP_SWAPPED   2
 Map spaces have been saved to disk. More...
 
#define MAP_TIMEOUT(m)   ((m)->timeout)
 
#define MAP_TYPE_CHOICE   3
 Choice of maps presented to player. More...
 
#define MAP_TYPE_DEFAULT   2
 If no map is specified, where character starts. More...
 
#define MAP_TYPE_LEGACY   1
 These are map subtypes. More...
 
#define MAP_WHEN_RESET(m)   ((m)->reset_time)
 This is when the map will reset. More...
 
#define MAP_WIDTH(m)   (m)->width
 Map width. More...
 
#define OUT_OF_REAL_MAP(M, X, Y)   ((X) < 0 || (Y) < 0 || (X) >= (M)->width || (Y) >= (M)->height)
 Checks if a square is out of the map. More...
 
#define P_BLOCKSVIEW   0x01
 This spot blocks the player's view. More...
 
#define P_IS_ALIVE   0x10
 Something alive is on this space. More...
 
#define P_NEED_UPDATE   0x40
 This space is out of date. More...
 
#define P_NEW_MAP   0x200
 Coordinates passed result in a new tiled map. More...
 
#define P_NO_CLERIC   0x20
 No clerical spells cast here. More...
 
#define P_NO_ERROR   0x80
 Purely temporary - if set, update_position does not complain if the flags are different. More...
 
#define P_NO_MAGIC   0x02
 Spells (some) can't pass this object. More...
 
#define P_OUT_OF_MAP   0x100
 This space is outside the map. More...
 
#define P_PLAYER   0x08
 There is a player on this space. More...
 
#define SAVE_ERROR_CLOSE   -6
 Close error for regular file. More...
 
#define SAVE_ERROR_NO_PATH   -4
 Map had no path set. More...
 
#define SAVE_ERROR_NOT_IN_MEMORY   -10
 Map to swap isn't in memory. More...
 
#define SAVE_ERROR_OK   0
 No error. More...
 
#define SAVE_ERROR_PLAYER   -11
 Player on map to save. More...
 
#define SAVE_ERROR_RCREATION   -1
 Couldn't create the regular save file. More...
 
#define SAVE_ERROR_UCREATION   -2
 Couldn't create the file for unique objects. More...
 
#define SAVE_ERROR_URENAME   -5
 Couldn't rename unique temporary file. More...
 
#define SAVE_ERROR_WRITE   -3
 Write error. More...
 
#define SAVE_FLAG_NO_REMOVE   2
 If set, objects are not removed while saving. More...
 
#define SAVE_FLAG_SAVE_UNPAID   1
 If set, unpaid items will be saved. More...
 
#define SAVE_MODE_INPLACE   1
 Map is saved from where it was loaded. More...
 
#define SAVE_MODE_NORMAL   0
 No special handling. More...
 
#define SAVE_MODE_OVERLAY   2
 Map is persisted as an overlay. More...
 
#define SET_MAP_FACE_OBJ(M, X, Y, C, L)   (map_space(M, X, Y)->faces_obj[L] = C)
 Sets the layer face of specified square. More...
 
#define SET_MAP_FLAGS(M, X, Y, C)   (map_space(M, X, Y)->flags = C)
 Sets map flags. More...
 
#define SET_MAP_LIGHT(M, X, Y, L)   (map_space(M, X, Y)->light = L)
 Sets map light. More...
 
#define SET_MAP_MOVE_BLOCK(M, X, Y, C)   (map_space(M, X, Y)->move_block = C)
 Sets the blocking state of a square. More...
 
#define SET_MAP_MOVE_OFF(M, X, Y, C)   (map_space(M, X, Y)->move_off = C)
 Sets the move_off state of a square. More...
 
#define SET_MAP_MOVE_ON(M, X, Y, C)   (map_space(M, X, Y)->move_on = C)
 Sets the move_on state of a square. More...
 
#define SET_MAP_MOVE_SLOW(M, X, Y, C)   (map_space(M, X, Y)->move_slow = C)
 Sets the slowing state of a square. More...
 
#define SET_MAP_OB(M, X, Y, tmp)   (map_space(M, X, Y)->bottom = (tmp))
 Sets the bottom object on a map. More...
 
#define SET_MAP_PLAYER(M, X, Y, C)   (map_space(M, X, Y)->pl = C)
 
#define SET_MAP_TOP(M, X, Y, tmp)   (map_space(M, X, Y)->top = (tmp))
 Sets the top object on a map. More...
 

Functions

int map_light_on (mapstruct *m, int x, int y)
 Return the light level at position (X, Y) on map M. More...
 
bool map_path_unique (const char *name)
 Return true if the given map path leads to a unique map. More...
 
void map_reset_swap (mapstruct *m)
 Call this when an in-memory map is used or referenced. More...
 
uint32_t map_size (mapstruct *m)
 Calculate map size without intermediate sign extension. More...
 
MapSpacemap_space (const mapstruct *m, int x, int y)
 
bool ob_move_block (object *ob1, object *ob2)
 Basic macro to see if ob2 blocks ob1 from moving onto this space. More...
 

Variables

const char *const map_layer_name [MAP_LAYERS]
 These correspond to the layer names in map.h - since some of the types can be on multiple layers, names are duplicated to correspond to that layer. More...
 

Detailed Description

This file contains basic map-related structures and macros.

Definition in file map.h.

Macro Definition Documentation

◆ AB_NO_PASS

#define AB_NO_PASS   0x04

Definition at line 235 of file map.h.

◆ GET_MAP_FACE_OBJ

#define GET_MAP_FACE_OBJ (   M,
  X,
  Y,
 
)    (map_space(M, X, Y)->faces_obj[L])

Gets the layer face of specified square.

Not multitile aware.

Definition at line 182 of file map.h.

◆ GET_MAP_FACE_OBJS

#define GET_MAP_FACE_OBJS (   M,
  X,
 
)    (map_space(M, X, Y)->faces_obj)

Returns the layers array so update_position can just copy the entire array over.

Definition at line 187 of file map.h.

◆ GET_MAP_FLAGS

#define GET_MAP_FLAGS (   M,
  X,
 
)    (map_space(M, X, Y)->flags)

Gets map flags.

Not multitile aware.

Definition at line 157 of file map.h.

◆ GET_MAP_LIGHT

#define GET_MAP_LIGHT (   M,
  X,
 
)    (map_space(M, X, Y)->light)

Gets map light.

Not multitile aware.

Definition at line 162 of file map.h.

◆ GET_MAP_MOVE_BLOCK

#define GET_MAP_MOVE_BLOCK (   M,
  X,
 
)    (map_space(M, X, Y)->move_block)

Gets the blocking state of a square.

Not multitile aware.

Definition at line 192 of file map.h.

◆ GET_MAP_MOVE_OFF

#define GET_MAP_MOVE_OFF (   M,
  X,
 
)    (map_space(M, X, Y)->move_off)

Gets the move_off state of a square.

Not multitile aware.

Definition at line 207 of file map.h.

◆ GET_MAP_MOVE_ON

#define GET_MAP_MOVE_ON (   M,
  X,
 
)    (map_space(M, X, Y)->move_on)

Gets the move_on state of a square.

Not multitile aware.

Definition at line 202 of file map.h.

◆ GET_MAP_MOVE_SLOW

#define GET_MAP_MOVE_SLOW (   M,
  X,
 
)    (map_space(M, X, Y)->move_slow)

Gets the slowing state of a square.

Not multitile aware.

Definition at line 197 of file map.h.

◆ GET_MAP_OB

#define GET_MAP_OB (   M,
  X,
 
)    (map_space(M, X, Y)->bottom)

Gets the bottom object on a map.

Not multitile aware.

Definition at line 170 of file map.h.

◆ GET_MAP_PLAYER

#define GET_MAP_PLAYER (   M,
  X,
 
)    (map_space(M, X, Y)->pl)

Definition at line 166 of file map.h.

◆ GET_MAP_TOP

#define GET_MAP_TOP (   M,
  X,
 
)    (map_space(M, X, Y)->top)

Gets the top object on a map.

Not multitile aware.

Definition at line 172 of file map.h.

◆ MAGIC_MAP_HALF

#define MAGIC_MAP_HALF   MAGIC_MAP_SIZE/2

Definition at line 25 of file map.h.

◆ MAGIC_MAP_SIZE

#define MAGIC_MAP_SIZE   50

Definition at line 24 of file map.h.

◆ MAP_DARKNESS

#define MAP_DARKNESS (   m)    (m)->darkness

Map darkness level (0-MAX_DARKNESS)

Definition at line 70 of file map.h.

◆ MAP_DIFFICULTY

#define MAP_DIFFICULTY (   m)    ((m)->difficulty)

Definition at line 65 of file map.h.

◆ MAP_ENTER_X

#define MAP_ENTER_X (   m)    (m)->enter_x

Default X coordinate for map enter.

Definition at line 80 of file map.h.

◆ MAP_ENTER_Y

#define MAP_ENTER_Y (   m)    (m)->enter_y

Default Y coordinate for map enter.

Definition at line 82 of file map.h.

◆ MAP_FLUSH

#define MAP_FLUSH   0x1

Always load map from the map directory, and don't do unique items or the like.

Definition at line 91 of file map.h.

◆ MAP_HEIGHT

#define MAP_HEIGHT (   m)    (m)->height

Map height.

Definition at line 75 of file map.h.

◆ MAP_IN_MEMORY

#define MAP_IN_MEMORY   1

Map is fully loaded.

Definition at line 126 of file map.h.

◆ MAP_LAYER_FLOOR

#define MAP_LAYER_FLOOR   0

Definition at line 40 of file map.h.

◆ MAP_LAYER_FLY1

#define MAP_LAYER_FLY1   8

Flying objects - creatures, spells.

Definition at line 48 of file map.h.

◆ MAP_LAYER_FLY2

#define MAP_LAYER_FLY2   9

Arrows, etc.

Definition at line 49 of file map.h.

◆ MAP_LAYER_ITEM1

#define MAP_LAYER_ITEM1   3

Items that can be picked up.

Definition at line 43 of file map.h.

◆ MAP_LAYER_ITEM2

#define MAP_LAYER_ITEM2   4

Definition at line 44 of file map.h.

◆ MAP_LAYER_ITEM3

#define MAP_LAYER_ITEM3   5

Definition at line 45 of file map.h.

◆ MAP_LAYER_LIVING1

#define MAP_LAYER_LIVING1   6

Living creatures.

Definition at line 46 of file map.h.

◆ MAP_LAYER_LIVING2

#define MAP_LAYER_LIVING2   7

Definition at line 47 of file map.h.

◆ MAP_LAYER_NO_PICK1

#define MAP_LAYER_NO_PICK1   1

Non pickable ground objects.

Definition at line 41 of file map.h.

◆ MAP_LAYER_NO_PICK2

#define MAP_LAYER_NO_PICK2   2

Non pickable ground objects.

Definition at line 42 of file map.h.

◆ MAP_LAYERS

#define MAP_LAYERS   10

Definition at line 32 of file map.h.

◆ MAP_LOADING

#define MAP_LOADING   3

This map is being loaded.

Definition at line 128 of file map.h.

◆ MAP_NO_DIFFICULTY

#define MAP_NO_DIFFICULTY   0x4

If set then don't compute a map difficulty if it is 0.

Definition at line 93 of file map.h.

◆ MAP_NOSMOOTH

#define MAP_NOSMOOTH (   m)    (m)->nosmooth

Definition at line 84 of file map.h.

◆ MAP_OUTDOORS

#define MAP_OUTDOORS (   m)    ((m)->outdoor)

Definition at line 67 of file map.h.

◆ MAP_OVERLAY

#define MAP_OVERLAY   0x10

Map to load is an overlay.

Always put items above floor.

Definition at line 95 of file map.h.

◆ MAP_PLAYER_UNIQUE

#define MAP_PLAYER_UNIQUE   0x2

This map is player-specific.

Don't do any more name translation on it.

Definition at line 92 of file map.h.

◆ MAP_RESET_TIMEOUT

#define MAP_RESET_TIMEOUT (   m)    ((m)->reset_timeout)

Definition at line 64 of file map.h.

◆ MAP_SAVING

#define MAP_SAVING   4

Map being saved.

Will stop object_remove() from some processing.

Definition at line 129 of file map.h.

◆ MAP_SIZE

#define MAP_SIZE (   m)    map_size(m)

Convenient function - total number of spaces is used in many places.

Definition at line 77 of file map.h.

◆ MAP_STYLE

#define MAP_STYLE   0x8

Active objects shouldn't be put on active list.

Definition at line 94 of file map.h.

◆ MAP_SWAPPED

#define MAP_SWAPPED   2

Map spaces have been saved to disk.

Definition at line 127 of file map.h.

◆ MAP_TIMEOUT

#define MAP_TIMEOUT (   m)    ((m)->timeout)

Definition at line 66 of file map.h.

◆ MAP_TYPE_CHOICE

#define MAP_TYPE_CHOICE   3

Choice of maps presented to player.

Definition at line 59 of file map.h.

◆ MAP_TYPE_DEFAULT

#define MAP_TYPE_DEFAULT   2

If no map is specified, where character starts.

Definition at line 58 of file map.h.

◆ MAP_TYPE_LEGACY

#define MAP_TYPE_LEGACY   1

These are map subtypes.

With new character creation code, additional types are needed. For old character creation method

Definition at line 57 of file map.h.

◆ MAP_WHEN_RESET

#define MAP_WHEN_RESET (   m)    ((m)->reset_time)

This is when the map will reset.

Definition at line 62 of file map.h.

◆ MAP_WIDTH

#define MAP_WIDTH (   m)    (m)->width

Map width.

Definition at line 73 of file map.h.

◆ OUT_OF_REAL_MAP

#define OUT_OF_REAL_MAP (   M,
  X,
 
)    ((X) < 0 || (Y) < 0 || (X) >= (M)->width || (Y) >= (M)->height)

Checks if a square is out of the map.

You should really know what you are doing before using this - you should almost always be using out_of_map() instead, which takes into account map tiling.

Definition at line 217 of file map.h.

◆ P_BLOCKSVIEW

#define P_BLOCKSVIEW   0x01

This spot blocks the player's view.

Definition at line 226 of file map.h.

◆ P_IS_ALIVE

#define P_IS_ALIVE   0x10

Something alive is on this space.

Definition at line 237 of file map.h.

◆ P_NEED_UPDATE

#define P_NEED_UPDATE   0x40

This space is out of date.

Definition at line 239 of file map.h.

◆ P_NEW_MAP

#define P_NEW_MAP   0x200

Coordinates passed result in a new tiled map.


Definition at line 250 of file map.h.

◆ P_NO_CLERIC

#define P_NO_CLERIC   0x20

No clerical spells cast here.

Definition at line 238 of file map.h.

◆ P_NO_ERROR

#define P_NO_ERROR   0x80

Purely temporary - if set, update_position does not complain if the flags are different.

Definition at line 240 of file map.h.

◆ P_NO_MAGIC

#define P_NO_MAGIC   0x02

Spells (some) can't pass this object.

Definition at line 227 of file map.h.

◆ P_OUT_OF_MAP

#define P_OUT_OF_MAP   0x100

This space is outside the map.

Definition at line 249 of file map.h.

◆ P_PLAYER

#define P_PLAYER   0x08

There is a player on this space.

Definition at line 236 of file map.h.

◆ SAVE_ERROR_CLOSE

#define SAVE_ERROR_CLOSE   -6

Close error for regular file.

Definition at line 145 of file map.h.

◆ SAVE_ERROR_NO_PATH

#define SAVE_ERROR_NO_PATH   -4

Map had no path set.

Definition at line 143 of file map.h.

◆ SAVE_ERROR_NOT_IN_MEMORY

#define SAVE_ERROR_NOT_IN_MEMORY   -10

Map to swap isn't in memory.

Definition at line 147 of file map.h.

◆ SAVE_ERROR_OK

#define SAVE_ERROR_OK   0

No error.

Definition at line 139 of file map.h.

◆ SAVE_ERROR_PLAYER

#define SAVE_ERROR_PLAYER   -11

Player on map to save.

Definition at line 148 of file map.h.

◆ SAVE_ERROR_RCREATION

#define SAVE_ERROR_RCREATION   -1

Couldn't create the regular save file.

Definition at line 140 of file map.h.

◆ SAVE_ERROR_UCREATION

#define SAVE_ERROR_UCREATION   -2

Couldn't create the file for unique objects.

Definition at line 141 of file map.h.

◆ SAVE_ERROR_URENAME

#define SAVE_ERROR_URENAME   -5

Couldn't rename unique temporary file.

Definition at line 144 of file map.h.

◆ SAVE_ERROR_WRITE

#define SAVE_ERROR_WRITE   -3

Write error.

Definition at line 142 of file map.h.

◆ SAVE_FLAG_NO_REMOVE

#define SAVE_FLAG_NO_REMOVE   2

If set, objects are not removed while saving.

Definition at line 107 of file map.h.

◆ SAVE_FLAG_SAVE_UNPAID

#define SAVE_FLAG_SAVE_UNPAID   1

If set, unpaid items will be saved.

Definition at line 106 of file map.h.

◆ SAVE_MODE_INPLACE

#define SAVE_MODE_INPLACE   1

Map is saved from where it was loaded.

Definition at line 117 of file map.h.

◆ SAVE_MODE_NORMAL

#define SAVE_MODE_NORMAL   0

No special handling.

Definition at line 116 of file map.h.

◆ SAVE_MODE_OVERLAY

#define SAVE_MODE_OVERLAY   2

Map is persisted as an overlay.

Definition at line 118 of file map.h.

◆ SET_MAP_FACE_OBJ

#define SET_MAP_FACE_OBJ (   M,
  X,
  Y,
  C,
 
)    (map_space(M, X, Y)->faces_obj[L] = C)

Sets the layer face of specified square.

Not multitile aware.

Definition at line 180 of file map.h.

◆ SET_MAP_FLAGS

#define SET_MAP_FLAGS (   M,
  X,
  Y,
  C 
)    (map_space(M, X, Y)->flags = C)

Sets map flags.

Not multitile aware.

Definition at line 159 of file map.h.

◆ SET_MAP_LIGHT

#define SET_MAP_LIGHT (   M,
  X,
  Y,
 
)    (map_space(M, X, Y)->light = L)

Sets map light.

Not multitile aware.

Definition at line 164 of file map.h.

◆ SET_MAP_MOVE_BLOCK

#define SET_MAP_MOVE_BLOCK (   M,
  X,
  Y,
  C 
)    (map_space(M, X, Y)->move_block = C)

Sets the blocking state of a square.

Not multitile aware.

Definition at line 194 of file map.h.

◆ SET_MAP_MOVE_OFF

#define SET_MAP_MOVE_OFF (   M,
  X,
  Y,
  C 
)    (map_space(M, X, Y)->move_off = C)

Sets the move_off state of a square.

Not multitile aware.

Definition at line 209 of file map.h.

◆ SET_MAP_MOVE_ON

#define SET_MAP_MOVE_ON (   M,
  X,
  Y,
  C 
)    (map_space(M, X, Y)->move_on = C)

Sets the move_on state of a square.

Not multitile aware.

Definition at line 204 of file map.h.

◆ SET_MAP_MOVE_SLOW

#define SET_MAP_MOVE_SLOW (   M,
  X,
  Y,
  C 
)    (map_space(M, X, Y)->move_slow = C)

Sets the slowing state of a square.

Not multitile aware.

Definition at line 199 of file map.h.

◆ SET_MAP_OB

#define SET_MAP_OB (   M,
  X,
  Y,
  tmp 
)    (map_space(M, X, Y)->bottom = (tmp))

Sets the bottom object on a map.

Not multitile aware.

Definition at line 175 of file map.h.

◆ SET_MAP_PLAYER

#define SET_MAP_PLAYER (   M,
  X,
  Y,
  C 
)    (map_space(M, X, Y)->pl = C)

Definition at line 167 of file map.h.

◆ SET_MAP_TOP

#define SET_MAP_TOP (   M,
  X,
  Y,
  tmp 
)    (map_space(M, X, Y)->top = (tmp))

Sets the top object on a map.

Not multitile aware.

Definition at line 177 of file map.h.

Function Documentation

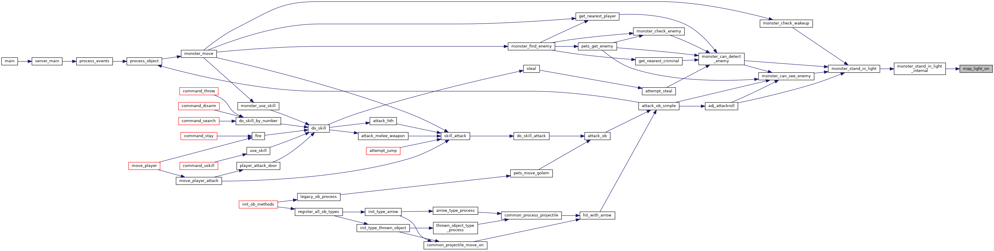
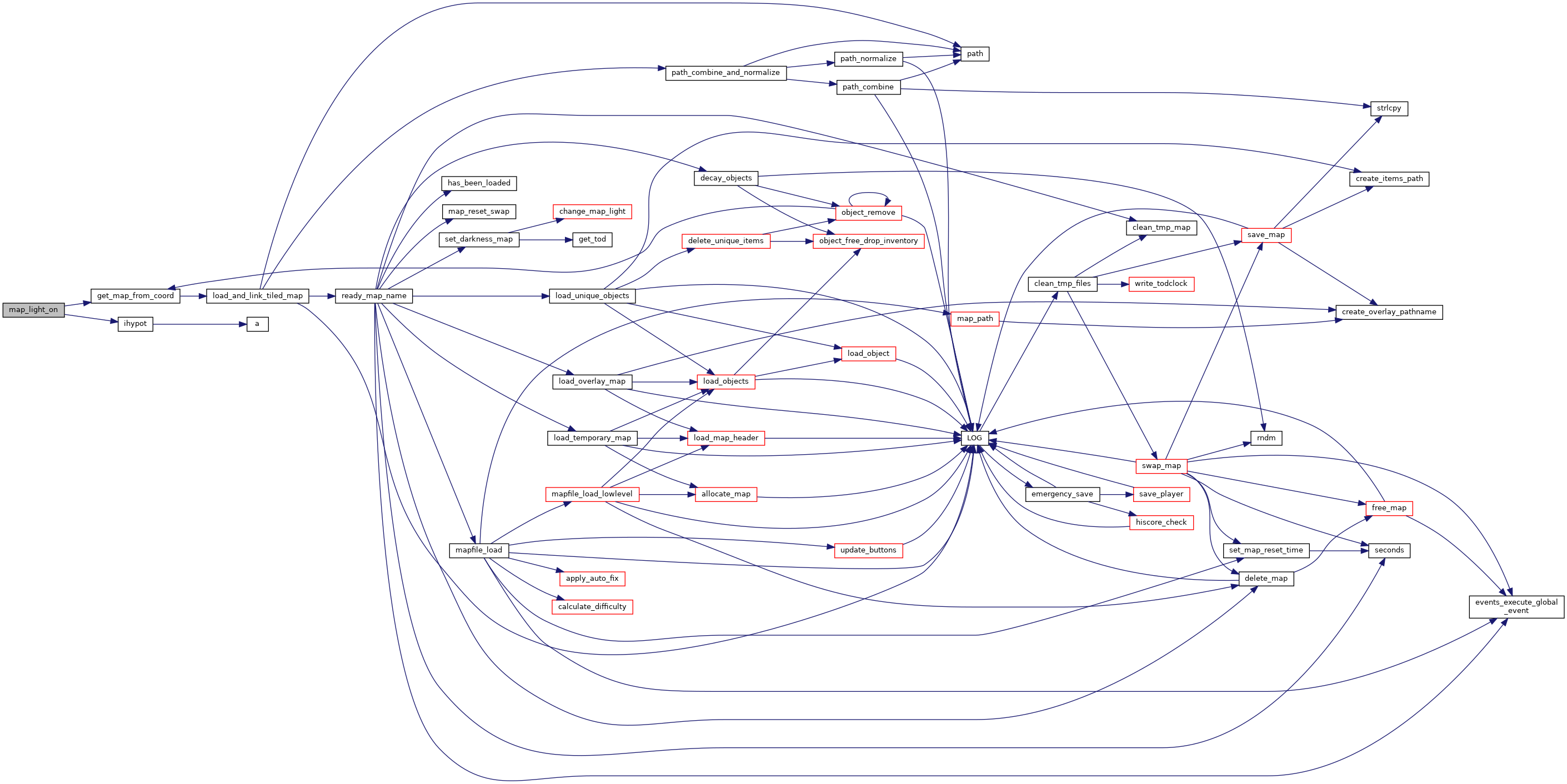
◆ map_light_on()

int map_light_on ( mapstruct m,
int  x,
int  y 
)

Return the light level at position (X, Y) on map M.

Currently either 1 (lit) or 0 (unlit).

Definition at line 2712 of file map.cpp.

References get_map_from_coord(), GET_MAP_LIGHT, ihypot(), m, and MAX_LIGHT_RADII.

Referenced by monster_stand_in_light_internal().

+ Here is the call graph for this function:
+ Here is the caller graph for this function:

◆ map_path_unique()

bool map_path_unique ( const char *  path)

Return true if the given map path leads to a unique map.

This is needed to correctly load a map with the MAP_UNIQUE flag set, because there are some contexts in which only a map path is available.

Definition at line 2696 of file map.cpp.

References path().

Referenced by cast_create_town_portal(), enter_exit(), and town_portal_destroy_existing().

+ Here is the call graph for this function:
+ Here is the caller graph for this function:

◆ map_reset_swap()

void map_reset_swap ( mapstruct m)

Call this when an in-memory map is used or referenced.

Helps inform which maps to swap.

Definition at line 1762 of file map.cpp.

References m, and MAP_MINTIMEOUT.

Referenced by draw_client_map(), and ready_map_name().

+ Here is the caller graph for this function:

◆ map_size()

uint32_t map_size ( mapstruct m)

Calculate map size without intermediate sign extension.

Definition at line 810 of file map.cpp.

References m.

Referenced by allocate_map(), command_style_map_info(), and malloc_info().

+ Here is the caller graph for this function:

◆ map_space()

MapSpace* map_space ( const mapstruct m,
int  x,
int  y 
)

Definition at line 2700 of file map.cpp.

References m, and OUT_OF_REAL_MAP.

◆ ob_move_block()

bool ob_move_block ( object ob1,
object ob2 
)

Basic macro to see if ob2 blocks ob1 from moving onto this space.

Basically, ob2 has to block all of ob1 movement types.

Definition at line 327 of file map.cpp.

References object::move_block, and object::move_type.

Variable Documentation

◆ map_layer_name

const char* const map_layer_name[MAP_LAYERS]

These correspond to the layer names in map.h - since some of the types can be on multiple layers, names are duplicated to correspond to that layer.

Definition at line 46 of file map.cpp.

Referenced by get_ob_diff(), and while().